Röhrennetzteil                Tx=20220924.

Röhren sind meine Leidenschaft. Radio-Röhren. Wenn ihre Kathoden im Betrieb orange glühen, dann geht davon für mich eine Faszination aus. Entstanden ist diese Liebe zu den Röhren in meiner frühen Kindheit, als ich mit dem KOSMOS Radiomann experimentierte und dort die EF98, eine spezielle Batterieröhre für 12V, kennenlernte.

Die EF98 ist schön und gut, durch ihre niedrige Anodenspannung sind Versuche damit völlig ungefährlich, aber ihre Verstärkung ist sehr mager und Leistung (etwa für einen Lautsprecher) kann sie auch nicht liefern. Ich bin jetzt alt und erfahren genug (hoffe ich mal), um auch mit tödlichen Spannungen von über 300V umgehen zu können. Und daher will ich meine Röhrenversuche auf "richtige" Röhren, die eine hohe Anodenspannung brauchen, ausdehnen. Aber dazu brauche ich solch hohe Spannungen und dafür bedarf es eines speziellen Röhrennetzgeräts (NT) und dieses will ich mir jetzt bauen.

Entwurf
Obwohl es verlockend ist, ein solch einfaches Gerät "from scratch" zu entwerfen, ist es wahrscheinlich leichter, einem erprobten Bauvorschlag zu folgen oder zumindest aus Projekten anderer Bastler zu lernen. Ich mag die YouTube Filme von Ron "glasslinger" sehr und Ron benutzt manchmal ein selbstgebautes Netzgerät, um uralte Röhrenradios (die damals mit Batterien liefen) mit Strom zu versorgen.  Ich fragte Ron nach einem Schaltplan, aber er meinte, das wäre nichts zum nachbauen, da er nur Teile verwendete, die er gerade rumliegen hatte und die ansonsten schwer bis garnicht zu bekommen wären.  Ich war dann erst mal enttäuscht und habe das Projekt in die "To Do"-Liste eingereiht. Das war vor über zwei Jahren, aber diesen Sommer (2022) wollte ich es angehen (weil unsere Urlaubsreise ins Wasser fiel). Ich fragte nochmals bei Ron, ob er mir wenigstens die Spezifikationen seines Netzteils geben könnte, aber irgendwie kam unsere Kommunikation nicht zustande.

In Jogi's Röhrenbude finden sich Beschreibungen von zwei Netzteilen: das NE400 von Radio RIM und ein weiteres RIM Netzteil von 1961. Beide arbeiten selbst mit Röhren, was sicher authentisch wäre, aber so weit wollte ich nicht gehen. Damals gab es nichts anderes, aber heute sind die EL34 ja unbezahlbar. Das schied also für mich aus. Jogi hat auch noch ein sehr interessantes Netzteil mit einer Triac-Vorregelung. Das ist technisch sehr gut gelöst, aber halt auch sehr aufwändig - und ich habe es zu spät gesehen.

Auch im Mikrocontroller Forum gibt es einige Beiträge, aber auch nichts was mich wirklich weiterbringt.

Anforderungen
Nun, ist ja nicht tragisch, also doch from scratch, macht ja auch Spaß. Zuerst was es können soll, also die Anforderungen:
Anodenspannung bis vielleicht 300V. Das sollte für die meisten Röhren reichen und für echt starke Endstufen (egal ob Audio oder HF) muss dann sowieso ein spezielles Netzteil her. Einstellbar. Untere Spannungsgrenze vielleicht 50V.
Anodenstrom von ca. 100mA. Röhren sind ja "high impedence devices", wie Paul nicht müde wird immer wieder zu betonen. Und recht hat er. Für kleine Röhrenschaltungen reichen oft wenige mA oder sogar nur einige 100A.
Strombegrenzung?
Anodenspannung gut gesiebt, damit hinterher nichts brummt.
Anodenspannung sollte aktiv geregelt sein. Damit kann dann auch noch der Brumm etwas weiter unterdrückt werden.
Anzeige der Anodenspannung
Anzeige des Anodenstroms
Für Pentoden wäre eine einstellbare Schirmgitterspannung für Experimente nett. Ebenfalls bis ca. 300V.
Schirmgitterstrom im Bereich von 50mA.
Strombegrenzung? Siehe weiter unten...
Schirmgitterspannung ebenfalls geregelt und mit geringer Restwelligkeit.
Anzeige der Schirmgitterspannung
Anzeige des Schirmgitterstroms
Anodenspannung und Schirmgitterspannung können auf eine gemeinsame Masse arbeiten
Für Experimente wäre eine geregelte, einstellbare negative Gittervorspannung hilfreich. Hier sollten bis -50V ausreichend sein (oft liegt die Vorspannung im Bereich bis -4V, aber eine PL504 hat den cut-off eher bei -80V).
Sehr gute Siebung, damit möglichst kein Brumm auf dieser sensitiven Spannung ist.
Hier bedarf es keines großen Stroms, einige mA sollten ausreichend sein. Eigentlich fließt hier ja garkein Strom, aber so kann man die Versorgung auch mal für einen kleinen Transistorverstärker verwenden.
Galvanische Trennung vom Anodenspannungskreis. So kann man sowohl negative als auch positive Vorspannungen schalten.
Anzeige der Gittervorspannung
Und dann braucht es noch eine Heizspannungsversorgung. Hier erst mal 6.3V ~ mit einigen Ampere.
Heizung galvanisch von allen anderen Kreisen getrennt (falls man mal direkt geheizte Röhren hat).
Ein Entbrummer im Heizkreis wäre wahlweise nicht schlecht.
Für manche Röhren wären 12V~ noch praktisch.
Für Batterieröhren (D-Serie) braucht man nur 1.4V Heizung, aber Gleichstrom, daher eine einstellbare Gleichspannung im Bereich von 1.2V bis 5V
Hier sollte 1A ausreichend sein, denn die D-Röhren brauchen nur um die 50mA Heizstrom.
Anzeige der eingestellten Heizspannung
Und für P-Röhren aus Fernsehern wäre eine 300mA Konstantstromquelle nicht schlecht (obwohl diese Röhren oft 300mA bei 7V haben: PCC88, und somit gerade noch an 6.3V laufen könnten).
Alle Regler sollen Linearregler sein (keine Schaltregler) um Störungen beim Betrieb von Radios etc. zu vermeiden

Ich fasse also zusammen:
Heizung: 6.3V~, 12V~, 1.4V= ... 5V=, 300mA Konstantstrom
Bias: positiv oder negativ, 0V= ... 50V=
Schirmgitter: 24V= ... 300V=
Anodenversorgung: 50V= ... 300V=

Die Anzeige von Strom und Spannung könnte natürlich auch extern über ein Multimeter erfolgen. Dies würde die Frontplatte des NTs vereinfachen, aber jedes Mal beim Aufbau das Anschliessen eines (oder mehrerer) DMMs erfordern. Möglich, aber umständlich. Es gibt heute preiswerte (nur 3 EUR!) Digitalanzeigen wie diese

Und für nur wenig mehr Geld (10 EUR) gibt es diese kombinierten Spannung/Strom Anzeigen:

Leider kann die Strommessung nur "low side" (also im Massepfad) durchgeführt werden. Da aber Anodenstrom und Schirmgitterstrom eine gemeinsame Masse haben, könnte ich nur den gemeinsamen Strom messen. Ich brauche also eine "high side" Strommessung und diese war mit keinem der von mir untersuchten Kombigeräte möglich.

Es hätte die Möglichkeit gegeben, kleine einzelne Amperemeter zu verwenden und diese im high side Pfad einzubauen. Diese hätten aber dann jeweils eine galvanisch getrennte Stromversorgung gebraucht und das war mir dann einfach zu viel Aufwand.

Also habe ich mich für den Strom für ein gutes, altes Drehspulinstrument entschieden. Dieses braucht keine zusätzliche Spannungsversorgung und kann problemlos im high side Pfad eingebaut werden. Und: ich hatte schon zwei derartige Instrumente herumliegen, die ich einmal preiswert bei Pollin gekauft hatte (aus russischer Produktion). Einziger Nachteil: sie sind recht groß (über 80mm Durchmesser)! Oh well. Dafür passen sie zur Epoche der Röhrengeräte.

Transformator
Der nächste Punkt war der Transformator. Heute sind Trafos für Röhrenversorgungen recht teuer geworden, da sie kaum mehr verwendet werden. Vor einigen Jahren habe ich einmal auf EBay einen Posten alter Trafos aufgekauft und darin war ein großzügig dimensionierter, alter, gebrauchter Trafo aus einem Röhrengerät enthalten. Er bot einige Primärspannungen und sekundär 6.3V und 260V. Den wollte ich verwenden.

Für die 12V Heizung brauchte ich also noch einen separaten 12V~ Trafo, der sich ebenfalls in besagtem Trafo-Posten fand (aus einem Kassettenrekorder). Und da sich die Möglichkeit bot, sah ich dann auch die Reihenschaltung mit 18V~ vor -- man weiß ja nie, wozu man das vielleicht mal brauchen kann. Von diesen 18V~ versorge ich auch die 300mA Konstantstromquelle (für die Serienheizung der P-Röhren). Diese arbeitet mit einer TL431 "Zenerdiode" und einem BD137 zur Erhöhung des Stroms auf 300mA. Leider reicht die erzielbare Spannung von max. 25V nicht ganz, um starke P-Röhren wie eine PL504 korrekt zu heizen, denn die wollen ca. 27V Heizspannung sehen. Aber für eine PCC88 reicht es.

Die 6.3V~ versorgen die regelbare Heizspannung 1.2V bis 5V und auch einen 12V Fan zur Kühlung (der somit mit Unterspannung betrieben wird und dadurch recht leise ist). Ebenso wird daraus die Spannung für die LED-Anzeigen gewonnen. Da aber hier galvanisch getrennte Spannungen benötigt werden, werden diese über zwei 5V DC zu 5V DC Wandler mit galvanischer Trennung geschickt. Der Fan bläst in das Gehäuse hinein, damit auch bei abgenommener Seitenwand (oder sogar bei abgenommenem zweiten U) immer noch etwas Luft an den Kühlkörpern vorbeiweht. Würde der Fan nach aussen blasen (was bei geschlossenem Gehäuse prinzipiell besser wäre), so wäre bei geöffnetem Gerät keine Zwangskühlung mehr vorhanden.

Für die Bias-Versorgung verwende ich einen dritten Transformator mit 28Vpp~ (im Leerlauf), dessen Spannung ich verdopple, sodass ich auf ca. 55V= komme (potentialfrei). Da ich diese Spannung bis 0V herabregeln können will, habe ich meine eigene Regelschaltung mit einem Operationsverstärker aufgebaut. Als Referenz dient ein 78M05, der von der halben Versorgungsspannung (25V=) versorgt wird und dessen Ausgangsspannung nochmals gesiebt wird. Ich konnte ohne Siebung hier nämlich das demodulierte Signal des DCF77 Zeitzeichensenders nachweisen. Die Bias-Versorgung muss ja sehr sauber sein, denn sonst hat man sofort Brumm oder anderen Dreck in der Röhrenschaltung und sucht sich einen Wolf, wo das denn herkommt. Ich kann über einen Schalter wahlweise den Plus (für negativen Bias) oder Minus (für positiven Bias) Ausgang mit Masse verbinden. Oder es völlig isoliert lassen. Eine Strombegrenzung ist auch vorhanden. Eine grüne LED zeigt an, wenn der Ausgang in der Regelung ist; verlischt sie, so ist die Ausgangsspannung ungeregelt, weil die Eingangsspannung zu klein ist. Verbesserungsvorschlag: das Signal invertieren und eine rote LED verwenden, die brennt, wenn die Regelung ausfällt, da das seltener der Fall ist und so weniger Strom braucht.

Die drei Trafos habe ich übereinander montiert, sodass das aussieht, wie die Bremer Stadtmusikanten:

Schaltplan
Nun aber endlich zum Schaltplan, der durch Anklicken größer öffnet:

Besonderheiten
Die Schaltung erfüllt alle Anforderungen - fast. Es sind nämlich störende Schaltregler vorhanden und zwar für die LED-Anzeigen die PID13AX und auch in den LED-Anzeigen selbst vermute ich einen kleinen embedded controller, der Störstrahlung erzeugt. Tatsächlich konnte ich in einem Radio Störungen durch das NT hören. Hier hilft nur, die LED-Anzeigen abschaltbar zu machen. Also wurde ein weiterer Schalter eingebaut. Sobald die Anzeigen aus sind, verschwinden auch die Störungen.

Hier noch einige kleine Besonderheiten:
eine 0.5A Schmelzsicherung sichert alles ab
bei Bedaf werde ich noch ein Netzfilter einbauen
die Anzeigelampe (Glimmlampe mit eingebautem Vorwiderstand) wird an der Sekundärseite betrieben und zeigt so auch an, wenn der Trafo stark belastet wird oder durchgebrannt ist.

die Brückengleichrichterdioden sind mit je 100nF überbrückt, um Schaltimpulse der Dioden, die angeschlossene HF-Schaltungen (Radio) stören könnten, zu unterdrücken
der Entbrummer kann doppelpolig abgeschaltet werden und wird durch Ziehen des Knopfes aktiviert (altes Lautstärkepoti mit Netzschalter)
zwei Umschalter mit Mittelstellung schalten die Heizspannungen von 6.3V~, 12V~ und 18V~
die regelbare Heizspannung ist schlecht gesiebt, daher ist eine separate Siebung für das Voltmeter erforderlich, denn sonst schwankt es zu sehr. Der Eingangswiderstand des Voltmeters liegt bei 102 kOhm.
die Konstantstromquelle wird aus den 18V~ versorgt (was eigentlich zu wenig Spannung ist).

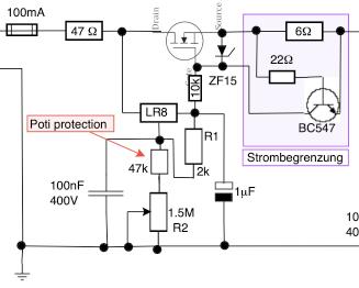
die Hochspannungsregler arbeiten mit dem IC LR8. Ein 2SC4242 (aus einem alten PC Netzteil) verstärkt den Strom dann ca. 16-fach. Eine direkte Regelung (Spannungsrückführung vom Emitter statt von der Basis über R1) hat nicht funktioniert.
in einer ersten Version waren die roten "protection" Elemente noch nicht enthalten und prompt ist das Poti durchgebrannt. Ich vermute, dass die im Glättungskondensator gespeicherte Energie beim Zurückdrehen des Potis über den LR8 (der dabei auch kaputt ging) im Poti landet und dieses zerstört. Zusätzlich habe ich noch die 1N4004 Dioden eingebaut, um die B-E Sperrspannung zu begrenzen. Dies kann auftreten, wenn das Poti schnell auf kleinere Spannungen gedreht wird und sich der 10F Glättungskondensator erst langsam entladen muss. Gleichzeitig wirkt diese Diode wie eine antiparallele C-E Diode und schützt den Transistor.
Das Voltmeter erhält einen 918 kOhm Vorwiderstand und sein Bereich wird so um den Faktor 10 erweitert, da sein Innenwiderstand 102 kOhm beträgt.
Das Amperemeter erhält einen Shunt-Widerstand, um den Bereich von 10mA auf 100mA zu erweitern.

Nun zur Bias-Versorgung. Der 78M05 liefert eine sauberere Spannung als ein normaler 7805 und reicht hier ja völlig. Er und der OpAmp werden aus der halben Spannung (25V) versorgt. Eine zusätzliche Filterung der Referenz eliminiert Störungen.
Mit dem Umschalter kann die negative oder positive Seite auf die Masse der Anodenversorgung geschaltet werden. So kann man leicht zwischen positivem oder negativem Bias wechseln.

Kurzschluss
Nachtrag: Hier dachte ich zuerst, ohne auskommen zu können, obwohl die Experten im Mikrocontroller-Forum mich gewarnt hatten. Ob denn die safe operating region SOAR auch beachtet wird. Oh well, ich bin gewarnt worden. Bis der erste unfreiwillige Kurzschluss passierte. Obwohl (oder weil?) die Schirmgitterspannung auf 12.5V (ganz) herabgedreht war, als es passierte, knallte es laut (also typische Kondensatorentladung von hoher Spannung, etwa die 365V des 150F Sieb-Elkos) und anschliessend lagen dauerhaft 350V an. Dabei hat es dann durch den hohen Stromstoß auch das Anzeigeinstrument zerstört. Und den 1 Ohm shunt-Widerstand. Natürlich auch den 2SC4242. Und den LR8. Es hat also richtig aufgeräumt. Bitter ist vor allem der Verlust des Anzeigeinstruments; nicht wegen der Kosten, sondern weil ein baugleiches Instrument nicht mehr zu bekommen ist. Ich habe dann die violette (im Schaltplan) Strombegrenzung nachgerüstet, die bei ca. 140mA anspricht. Und auch noch eine Schmelzsicherung eingebaut.

Hier die zerstörte (wohl ausgeglühte und dadurch ihrer Federkraft beraubte) Spiralfeder des Amperemeters. Sie ist jetzt auch richtig verwurstelt.

  

Der Zeiger bleibt stehen, wo man ihn hinschiebt. Die Spule hat zu meiner Überraschung noch Durchgang!

Strombegrenzung
Ich habe die neue Strombegrenzung bisher nur bis 40V Eingangsspannung getestet (aus meinem ebenfalls strombegrenzten Labornetzteil), denn die Reparatur der eingebauten Schaltung auf der Lochrasterplatine ist sehr nervig, da wollte ich nicht einen Defekt provozieren. Die Schaltung funktioniert gut und begrenzt sicher, sowohl bei langsam steigender Eingangsspannung und bestehendem Kurzschluss, als auch bei plötzlichem Kurzschluss bei maximaler (in dem Fall halt nur 30V) und minimaler  (12.5V) Ausgangsspannung.

Eine genauere Betrachtung zeigt, dass der 2SC4242 während eines Kurzschlusses (da muss er die 360V bei jetzt begrenzten 140mA vertragen) nicht ausreichend dimensioniert ist, obwohl seine 14A Spitzenstrom und 400V Kollektor-Emitter-Spannung ja eigentlich reichen sollten. Trotzdem befindet er sich im Kurzschlussfall (und eigentlich auch bei 100mA Strom und sehr geringer Ausgangsspannung) außerhalb seiner safe operating area (SOAR):

Er kann tatsächlich die 100mA nur bei 130V Kollektor-Emitter-Spannung verkraften. Der sog. zweite Durchbruch, bedingt durch hot spots innerhalb des Transistors, ist hier wesentlich und darf nicht unberücksichtigt bleiben. Ich habe wieder etwas dazugelernt! Und ich sollte einen stärkeren Transisor, etwa einen MOSFET IPP50R380CE, einbauen (Dank an den user peda vom mikrocontroller-Forum!).

Erneuter Defekt
Ich wollte es aber nochmal mit dem bipolaren Transistor versuchen. Ich habe also die Strombegrenzung (siehe Schaltplan) eingebaut, eine flinke 100mA Sicherung nach dem Elko eingebaut und Schottky-Dioden parallel zu den Amperemetern eingebaut, damit diese Überströme ableiten können. Leider war das verwendete russische Amperemeter bei Pollin nicht mehr erhältlich. Ähnliche Messgeräte sind leider ein paar Millimeter größer und passen daher nicht mehr in die Frontplatte. Ich habe daher 4 (!) verschiedene Amperemeter von EBay und Pollin gekauft, um ausprobieren zu können, was passen könnte:

Das rechte Gerät passt vom Aussehen her bestens, ist aber leider zu groß. Das links daneben würde von der Größe her mit einer Adapterplatte passen, ist aber schon sehr klein und schwierig abzulesen. Die beiden rechteckigen Geräte sind zwar preiswert und leicht erhältlich, sind auch klein genug, aber stören den "look" der Frontplatte erheblich. Ich habe mich schliesslich für das große Messgerät ganz rechts entschieden. Dazu musste ich mit dem Dremel und einem Fräskopf die Aussparung in der Frontplatte vergrößern und einen Adapterring 3D-drucken, um es etwas anheben zu können. Jetzt überlappen sich die beiden Amperemeter etwas, aber es sieht nicht schlecht aus:

Nach dem Zusammenbau funktionierte das Netzteil wieder einwandfrei und es machte riesigen Spaß, mit einer ECC81 zu experimentieren. Nach ca. 1h Basteln wurde ich übermütig und steckte den ECC81-Aufbau bei ca. 300V Ausgangsspannung an das NT an. Nahe der ECC81 ist ein 100nF Abblockkondensator eingebaut. Was soll ich sagen: das NT war wieder defekt, volle Anodenspannung, keine Regelung mehr. SEUFZ! Sicherung noch intakt. Wenn schon das Aufladen eines 100nF Kondensators an 300V ausreicht, das NT kaputt zu machen, dann taugt es nicht für den Einsatzzweck.

Umbau auf MOSFET
Natürlich nahm ich an, dass der 2SC4242 wieder durchgeschlagen hat und der LR8 vermutlich auch wieder kaputt ist. Das war Grund genug für mich, auf MOSFET umzubauen. Ich habe noch einige UF740 MOSFETs mit 400V und 10A und einer SOAR, die den Betriebsbereich des NT abdeckt (350mA bis 400V DC, das Datenblatt schreibt, dass die SOAR nur thermisch begrenzt ist, yeah!) herumliegen, sodass ich diesen vorgesehen habe.

       

Erweiterte Regelschleife: fail
Ich habe auf dem Steckbrett tagelang versucht, die feeback-loop des LR8 nicht von dessen Ausgang, sondern vom Emitter/Source des Transistors zu schliessen, um ein besseres Regelverhalten zu bekommen. Leider ohne Erfolg -- die Regelung funktioniert dann nicht mehr. Ich hab auch das Gate um 3V mit einer Z-Diode und einem pull-up Widerstand angehoben, um die ca. 3V Schaltschwelle des MOSFETs auszugleichen, aber es hat einfach nicht funktioniert. Warum es nicht geht, kann ich mir nicht so recht erklären. Hat jemand Ideen? Hier die Schaltung, die ich versucht habe:

 

Um den minimalen Strom des LR8 (500A) zu ermöglichen, bedarf es nun eines 100k Widerstands nach Masse am Ausgang, Punkt C. Der LR8 versucht, die Spannungsdifferenz zwischen den Punkten B und C auf 1.2V festzuhalten, sodass C um 1.2V positiver als B ist. Die erweiterte Regelschleife kann mit dem MOSFET direkt erst mal nicht funktionieren, denn dessen Schwellenspannung ist mit ca. 3V größer, als diese Spannungsdifferenz: denken wir uns die Z-Diode und den 1M Widerstand zunächst weg. Am Punkt A würde ohne den Level-Shifter mit der Z-Diode also immer eine um 3V kleinere Spannung anliegen, als am Punkt C und damit kann Punkt B nie positiv genug werden. Der LR8 zieht seinen Ausgang auf maximale Spannung hoch, aber es reicht nicht. Die Ausgangsspannung wird so immer maximal sein.

Wir müssen also die Ausgangsspannung mindestens um 3.0V - 1.2V = 1.8V anheben. Dazu dient die Z-Diode ZF3V9 und der Pullup Widerstand (1M). Tatsächlich ist die Zenerspannung bei diesen winzigen Strömen deutlich kleiner als aufgedruckt sodass ich noch eine normale Si-Diode in Durchlassrichtung in Reihe schalten musste (nicht eingezeichnet). Zusammen erreiche ich dann 3.2V. Punkt D ist also um 3.2V positiver als Punkt C. Damit ist Punkt A um 3.2V - 3.0V = 0.2V positiver als Punkt C. Nun sollte er doch eigentlich regeln können: ist die Spannungsdifferenz C - B < 1.2V so sollte der LR8 C etwas anheben, was auch Punkt A entsprechend anhebt. Das hebt nun wiederum auch Punkt B an, jedoch nicht so stark, sondern nur um 1 / (R1/R2 + 1), also leicht unter 1 (bei angenommenem R2 / R1 = 100 ist das Verhältnis C / B = 0.9901). Dabei habe ich die 10A aus der eingebauten Konstantstromquelle vernachlässigt. Analog verhält es sich, falls die Ausgangsspannung zu hoch ist und der LR8 herunterregeln muss.

Aber leider klappt das in der Praxis nicht. Liegt es an den vernachlässigten 10A Konstantstrom? Oder am kleinen Offset von 0.2V? Zumindest intuitiv sehe ich keinen Grund, warum es nicht gehen sollte. Oder liegt der Teufel im Detail? Man müsste das mal mit diesen beiden Effekten durchrechnen. Tatsache ist auch, dass ich im Internet keine Schaltung gefunden habe, wo der LR8 die erweiterte Regelschleife bis zum Ausgang hätte. Es scheint da also wirklich ein Problem zu geben.

Nach Monaten habe ich doch eine gefunden, die es aber ganz anders macht: hier wird per PNP Darlington ein Strompfad zugeschaltet, sobald der LR8 über 2.7 mA Strom liefern muss. Die Schaltung sieht so aus:

Ähnliche Schaltungen findet man, wenn man nach "LM317 current boost" sucht.  Diese Schaltung verwendet einen P-Kanal MOSFET:

Der IRF9540 hält nur 100 V aus, vielleicht geht hier ein FQD3P50TM.



MOSFET-Umbau
Ich habe auch noch ein paar weitere Änderungen vorgenommen:
* ein 47 Ohm Widerstand in der Plus-Leitung nach dem Ladeelko begrenzt jetzt den Strom auf ca. (350V / 47 Ohm =) 7A. Gleichzeitig fallen bei 100mA nur 4.7V daran ab, die dann ja ausgeregelt werden. Das ist zu verkraften.
* R1 habe ich auf 2 kOhm verkleinert. Über R1 liegen ja immer 1.2V und somit wirkt der als Konstantstromquelle. Der LR8 will ja mindestens 500A Laststrom haben und 1.2V/2kOhm = 600A erreichen das, denn über das Gate fliesst ja kein Gleichstrom mehr.
* die ZF15 beschützt das Gate, insbesondere bei schnellen Lastwechseln (Kurzschluss), wenn das Source-Pin ganz schnell ganz stark negativ wird.
* Der Gatevorwiderstand kann jetzt größer ausfallen, da ja kein Gleichstrom mehr fliesst.
* 1F am Ausgang des LR8 trägt zur Stabilisierung bei und verringert vor allem das Rauschen in der Ausgangsspannung.

Als ich nun den Umbau auf MOSFET begann, stellte ich zu meiner grossen Verwunderung fest, dass der 2SC4242 noch funktionierte! Meine Strombegrenzung hatte ihn beschützt!! Auch die 1N4004 funktionierte noch und ebenso der BC547. Aber der LR8 war defekt. Nicht total zusammengeschmolzen, aber er regelte nicht mehr.

Es könnte sein, dass der LR8, entgegen der Aussage im Datenblatt, nicht strombegrenzt ist oder dass der 100nF Kondensator am ADJ-Pin dieses bei einem plötzlichen Lastwechsel positiver als den Ausgang hält und den LR8 zerstört. Daher habe ich den Gate-Vorwiderstand auf 100 kOhm erhöht (ich bin da ja ziemlich frei) und den Kondensator auf den LR8-Ausgang gelegt. Obwohl ich das Poti über eine geschirmte Leitung angeschlossen habe, soll der 100nF etwaige Einstreuungen kurzschliessen. Andererseits muss er klein genug sein, sodass das Poti beim schnellen Drehen von voll auf Null nicht durchbrennt (die Ladung auf dem Kondensator -- bei 350V ist das schon einiges -- fliesst dabei über das Poti ab).

Hier noch die bisherigen Versionen des Schaltplans:
1, 2, 3, 4, 5

und die aktuelle Version:

Rauschen
Röhrenverstärker sind recht gutmütig, was schwankende Anodenspannung und etwas Brumm auf der Versorgung angeht. Dafür reicht diese Siebung und Regelung vollkommen aus. Anders sieht es aus, wenn ich an der Anode winzige Wechselspannungen messen will (etwa von einer HF Empfängerstufe): wenn ich hier mit dem Oszi im empfindlichsten Bereich und mit AC-Kopplung messe, so sehe ich automatisch jeden Brumm und jede Fluktuation der Versorgungsspannung, was eine Messung unmöglich macht. Und leider ist es wirklich so: die Ausgangsspannung schwankt (rauscht) stochastisch und es ist auch ein kleiner Brumm (ca. 10 mVpp) zu sehen. Diese Schwankungen kommen nicht von Schwankungen der Eingangsspannung: dazu habe ich diese mit dem Regeltrafo variiert, was keinerlei Effekt hat. Es sind auch keine Einstreuungen vom Netz, denn auch bei abgestecktem Netzteil bleibt alles für kurze Zeit völlig unverändert. Es muss also aus der Schaltung selbst kommen. Die Schwankungen sind bei höheren Ausgangsspannungen übrigens stärker als bei minimaler Ausgangsspannung. Und bei voller Ausgangsspannung, wenn die Regelung mangels headroom ausfällt, sieht man Brumm von 20 mVpp und die Spannung schwankt immer noch, diesmal kommen die Schwankungen aber vom Eingang, da sich nun ein Verstellen des Regeltrafos auswirkt.

Der 50 Hz Brumm und die HF Einstreuungen (ein breites Band von einigen mV) verschwinden, wenn das Radio (Körting) abgeschaltet wird. Es stellte sich heraus, dass der lokale Oszillator im Kurzwellenbereich stark einstreut (und das HF-Band verursachte). Aber die Schwankungen sind immer noch da.

Das gleiche Verhalten (Rauschen) ist auf beiden Kanälen (Schirmgitter und Anode), sodass ich ein einzelnes defektes Bauteil eigentlich ausschliessen kann.

Ich habe eine LR8-Schaltung auf einem breadboard aufgebaut und da ist der Ausgang super stabil! Keine Schwankungen, kein Rauschen, alles bestens. Dies ist nur mit dem LR8, ohne MOSFET.

Nachtrag: ich habe das nochmal gemacht, aber mit höherer Eingangsspannung von 100 V (aus dem NT) und nun sehen wir die Schwankungen am Ausgang deutlich. Ein Siebkondensator am ADJ Pin verringer Brumm hat aber keinen Einfluss auf die Schwankungen. Dies ohne Poti mit 200 k : 4.7 k  Festwiderständen zum ADJ Pin. Ich glaube jetzt, dass die Schwankungen aus dem LR8 kommen.

Aber wenn ich einen MOSFET source Folger hinzubaue, dann wird das Signal unruhiger. Ein 10 F Kondensator direkt  am MOSFET hilft. Vielleicht ist es bei mir ein Effekt ungünstiger Leitungsführung, denn mein 10 F im Netzteil sitzt direkt an den Buchsen. Die Induktivität des Amperemeters könnte hier auch negativ hereinspielen. Nein, das ist es nicht: ich habe einen 10 F Kondensator in der Schirmgitterversorgung direkt am MOSFET eingebaut: keine Änderung! Das ist im Nachhinein auch klar, da der MOSFET Ausgang ja eben leider nicht mehr in der Regelschleife sitzt. Und die Schwankungen kann ich mit dem Oszi bereits direkt am Poti sehen. Also weit weg vom MOSFET, der diese Schwankungen dann nur noch durchreicht.

Dafür habe ich bemerkt, dass die Schwankungen erst anfangen, wenn ich das Poti von der minimalen Spannung wegdrehe (obwohl die minimale Spannung auch schon bei 31 V liegt). Es könnte also an den langen Leitungen zum Poti liegen, die etwas aufschnappen. Die Leitungen zu den Potis sind aber bereits geschirmt. Und der 47 k sitzt direkt beim Poti und bei dem alleine schwankt ja nichts. Ich habe das Poti abgelötet und extern mit meinem Kondensatortester geprüft. Dabei bin ich bis 238 V und 500 A gegangen, aber es bleibt alles absolut still. Keine Fluktuation erkennbar.

Um andere Bauteile, etwa den 1 F Kondensator, ausschliessen zu können, habe ich einen 100 k Festwiderstand in Reihe mit dem Poti geschaltet. Mit diesem R steigt die minimale Ausgangsspannung auf 92.6 V: es sind dabei aber nur kleine Schwankungen von ca. 1 mV (2 mVpp) zu sehen, die aber von einem breiteren HF-Band eines Rundfunksenders (es sind jetzt die beiden schirmenden Seitenwände abgenommen) überdeckt werden; man kann deutlich die Modulation des Senders auf dem Oszi sehen (Sprache oder Musik, kein DCF77). Ohne den Festwiderstand hat die Ausgangsspannung bei 92 V bereits erheblich geschwankt. Es liegt also doch am Poti, denn alle anderen Bauteile sind ja unverändert. Die Fluktuationen sind völlig aperiodisch und stehen in keinem Zusammenhang mit der Modulation des Rundfunksenders.

Ich habe am Anoden-Ausgang, der ja noch den BJT hat (keinen MOSFET) und daher Strom auf dem Ausgang in höherem Basisstrom vom LR8 resultieren sollte, eine Belastung mit 5 k probiert: das hat absolut keine Auswirkung auf die Fluktuationen. Ich denke daher, dass es nicht an zu wenig Ausgangsstrom vom LR8 (braucht ja mindestens 500 A) liegt.

Meine Schlussfolgerung ist, dass ich die Schwankungen nicht verkleinern kann, also muss ich damit leben. Ich muss sie also ausfiltern. Dazu verwende ich eine C-L-C Siebkette nach dem LR8. Als praktikables L habe ich nur eine 100 mH Minidrosel, die sich aber als zu klein erweist, da ich keinerlei Filterung der sehr langsamen Fluktuationen bekomme.  Für größere Induktivitäten ist kein Platz.

Nächster Versuch ist mit einer C-R-C Siebkette. Mit R = 47 k und C2 = 10 F erreichte ich eine Filterung von 0.5 Sekunden. Dies erweist sich als voller Erfolg: die Fluktuationen, die am Ausgang des LR8 nach wie vor vorhanden sind, sind nach der Filterung praktisch nicht mehr messbar (unter 1 mV). Der Nachteil ist die langsamere Einstellbarkeit der Spannung, hier muss ein praktikabler Kompromiss gefunden werden. Da dieser Ausgang durch das Gate des MOSFET nicht belastet wird, könnten wir auch einen größeren Widerstand einbauen.

Ein Umstecken der Regelschleife auf den nun ruhigen Ausgang bewirkt das Gegenteil: die Schwankungen nehmen wieder zu! Also filtern wir nur ausserhalb der Regelschleife.

Ich fasse also zusammen:
* der LR8 rauscht am Ausgang stark, sehr niederfrequent, sehr zufällig, apriodisch. Sieht aus wie Funkelrauschen. Es kommt schon aus dem LR8 und ist durch externe Maßnahmen nicht zu eleminieren. Leider sind damit empfindliche (ca. 1 mV) Messungen an Röhrenausgängen nicht möglich, da die Referenz dauernd springt.
* Es lässt sich nur durch ein C-R-C Filter verringern, was dann leider zu sehr trägem Einstellen der Spannung führt.
* Bei mir ist die Anodenspannung schnell einzustellen, zeigt aber Rauschen mit 40 mVpp und ist für feine Messungen nicht geeignet.
* Die Schirmgitterspannung wird gefiltert, schwankt nur sehr wenig und ist als Referenz für empfindliche Messungen verwendbar, folgt der Einstellung aber sehr träge (mehrere Sekunden).



Gehäuse
Nun also zur mechanischen Seite und ich muss vorausschicken, dass dies meine schwache Seite ist.

Kaufen
Für das Gehäuse suchte ich zuerst nach einer fertigen Lösung im Internet. Da das NT bedingt durch die Amperemeter, die Trafos und auch die Kühlkörper nicht gerade klein werden würde, suchte ich nach größeren Gehäusen. Natürlich gibt es das zu kaufen, aber mit Preisen um 200 EUR war mir das viel zu teuer.

Selbstbau
Für den Selbstbau gab es wieder verschiedene Möglichkeiten. Als Material kam Holz in Frage, aber auch 0.88 mm Feinblech wäre möglich. Und ein 3D-Druck aus PLA.

Meine Fertigkeiten mit Holz sind sehr rudimentär und das sieht man meinem letzten Holzgehäuse auch sehr an. Außerdem fallen meine Holzwände immer recht dick aus und sooo wuchtig sollte es dann doch nicht werden. Sperrholz wäre eine Option gewesen, aber die ganzen Bohr- und Sägearbeiten schreckten mich ab.

Als Form hatte ich zwei ineinander greifende U-förmige Teile gedacht, wobei das obere U ohne Trennen von Kabelverbindungen abnehmbar sein sollte. Zwei solche U-Teile könnte ich auch aus Blech schneiden und biegen. Das wären dünnere Wände, sehr stabil und leitfähig, damit abschirmend.

Die dritte Möglichkeit war der 3D Druck aus PLA. Ich habe mich schließlich dafür entschieden, da es hinterher am saubersten aussieht. Allerdings war der Aufwand für das 3D Design erheblich (vielen Dank an meinen Sohn Dominik für die Hilfe!!) und mehr Arbeit wäre das Aussägen und Bohren auch nicht gewesen. Außerdem habe ich einige Fehler im Design gemacht, die erst beim Zusammenbau auffielen und nachträglich behoben werden mussten.

Auf eine vierte Variante hat mich hinterher ein Freund hingewiesen: die Frontplatte mit den vielen Löchern 3D drucken, aber die anderen Seiten aus Sperrholz fertigen. Diese Verbundmethode wäre wohl am geschicktesten gewesen, die Idee kam aber zu spät.

Es gab einige Probleme, etwa dass der 3D-Drucker (Prusa i3 MK2) nicht ganz bis oben drucken konnte (das Filament ist wegen starker Biegung abgerissen) und so brach der Druck des ersten U kurz vor dem Ende ab. Ich habe dann die fehlenden 2 cm nachgedruckt und mit einer zusätzlichen Verbindungsplatte eingeklebt. Bei den Ausschnitten für die Voltmeter habe ich die Höhe nicht angepasst (vergessen!), sodass diese zu groß geraten sind. Während des Druckens kam die Idee auf, die 300 mA Konstantstromquelle einzubauen, aber dafür fehlen dann die Löcher für die Buchsen, was jetzt hingeschustert aussieht. Ich habe als Stärke 2 mm Vollmaterial gewählt, aber das ist viel zu flexibel. Das zweite U habe ich mit 4.5 mm Wandstärke, jedoch nur mit 4 Lagen Vollmaterial gedruckt und das ist wesentlich stabiler. Die Löcher für den Fan haben nicht gepasst und mussten nachgearbeitet werden. Die Zuführung für das Netzkabel hatte ich an einer Stelle vorgesehen, wo das Kabel mit der Elektronik kollidierte, das musste also auch versetzt werden. Und beim ersten Versuch brach der Druck (mein Fehler!) genau nach Fertigstellung der Bodenplatte ab. Ich musste also nochmal anfangen. Die Bodenplatte habe ich dann mit der des zweiten Versuchs verklebt und verschraubt, sodass ich eine 4 mm Bodenplatte aus Vollmaterial bekam, die dann auch stabil genug war. Und schließlich löste sich noch beim Druck eines Seitenteils dieses teilweise von der heizbaren Druckplatte ab, sodass es sich verzog. Dies habe ich für die Zukunft vermieden, indem ich die Temperatur der Bodenplatte auf 65C erhöht habe -- und das hat dann auch geholfen. Der Netzschalter erwies sich als zu groß und kollidierte mit dem nachträglich eingeführten Verschraubungsblock für das zweite U, sodass hier sehr kompliziert designed werden musste.

Dies führte dazu, dass ich das zweite U-Teil nicht mehr monolithisch gedruckt habe, sondern die drei Platten einzeln und diese dann miteinander verschraubt habe. Dazu habe ich M3-Gewinde in die 2.3 mm Löcher in einem Verschraubungsblock geschnitten, was recht gut funktonierte. Diese Blöcke sind monolithisch mit der TOP-Platte verbunden und werden dann jeweils mit der Seitenwand und Front- bzw. Hinterwand verschraubt. Auf der einen Seite habe ich eine stumpfe Fügung realisiert, bei der zweiten Wand eine 45-Grad Fügung, was wesentlich besser aussieht. Hier die TOP Platte mit den Schraubblöcken:

Die Designfiles sind bei TinkerCAD frei zugänglich, jedoch sollte sie ein Nachbauer modifizieren, um meine Fehler zu vermeiden. An das erste U hat er über drei Tage non stop hingedruckt! Wenn da was schiefgeht, dann kostet das viel Zeit und PLA. Daher ist der Druck der einzelnen Platten und deren anschliessendes Verschrauben besser.

Aufbau
Ich begann den Aufbau auf einer 160 mm Europakarte (Lochrasterplatte). Dabei nahm ich an, dass die Platte viel zu groß sein würde. Was ich nicht bedacht hatte, waren die Kühlkörper! Ich konnte schließlich mit Mühe alles auf der Platine unterbringen.

Man erkennt hier auch, dass ich die Innenseiten mit einer leitfähigen Kupferbeschichtung versehen habe (zur Abschirmung). Dies ist kupferfarbiges Geschenkpapier, das aber tatsächlich leitfähig ist, sich jedoch nicht löten lässt. Die Kontaktierung erfolgt am besten über eine Schraube und Lötöse, bzw. über Messigfedern auf das abnehmbare U-Teil. Die Abschirmung ist mit PE verbunden.

Wegen der großen Amperemeter und der vielen Kühlkörper passt die Europaplatine fast nicht ins Gehäuse. Der eine Kühlkörper stößt bereits am Amperemeter an und drückt es leicht nach außen. Also insgesamt fast zu wenig Platz, obwohl ich dachte, dass eh alles viel zu groß ausfallen wird.

Hier nun die Frontplatte mit allen Bedienelementen. Es fehlt allerdings noch die Beschriftung. Im Nachhinein wäre eine andere Anordnung doch besser gewesen. Oh well.



Und hier noch einige Bilder vom fertigen Gerät (bis auf die Beschriftung...):


Zurück zur Hauptseite