Versuchsaufbau:
Am Funktionsgenerator hängt die Primärspule, gemessen wird die Spannung über der Primärspule (an der Primärspule) mit den Oszi.
| Resonanzfrequenz/kHz | ||||
|---|---|---|---|---|
| Windungen | L/μH | C=25nF | C=50nF | f(25nF)/f(50nF)≅√2 |
| 16 | 25 | 228 | 161 | 1.4161 |
| 15 | 24 | 237 | 168 | 1.4107 |
| 14 | 23 | 248 | 175 | 1.4171 |
| 13 | 20 | 259 | 183 | 1.4153 |
| 12 | 19 | 273 | 192 | 1.4218 |
| 11 | 17 | 288 | 203 | 1.4187 |
| 10 | 16 | 305 | 215 | 1.4186 |
| 9 | 15 | 324 | 229 | 1.4148 |
Induktivität Sekundärspule: 46.4 mH (Achtung: 2700 mal größer als die Primärspule!)
Der Gleichstromwiderstand der Sekundärspule beträgt 247 Ω. Sie ist gewickelt aus 0.2 mm CuL-Draht mit einem Durchmesser des Wickelkörpers von 76 mm auf einer Wicklungslänge von 36 cm. Insgesamt sind es ca. 1800 bis 1900 Windungen. Die Gesamtlänge des Drahtes beträgt ca. 454 m.
Bei "Eigenresonanz" (angeschlossener Oszi mit 1:100 Tastkopf, Funktionsgenerator über 1N4148 angekoppelt) schwingt die Spule bei 175 kHz und weist dabei eine Güte von Q=64 auf. Die berechnete Maximalgüte wäre Q=236, jedoch wird sie wohl durch den Tastkopf deutlich verschlechtert.
Durchwobbeln der Primärspule. Zum Wobbeln wird die Wobbelspannung aus dem Funktionsgenerator auf die X-Ablenkung des Oszis gegeben: man erhält das Spektrum der Spule. Leider ist die X-Achse dann nicht geeicht.
Man erkennt auf dem Oszi einen Spannungsanstieg von links nach rechts: der Widerstand der Spule nimmt mit steigender Frequenz zu, bis praktisch die ganze Funktionsgeneratorspannung an der Spule anliegt.
Wobbeln der Sekundärspule (messen der Spannung an der Primärspule):
ohne jegliche Anschlüsse an der Sekundärspule: Man erkennt 5 Resonanzen.
mit Erdung unten: Durch Anschluss der Erde vergrößert sich die Kreiskapazität und die Resonanzfrequenzen sinken deutlich ab (Verlagerung im Oszi nach links).
und mit Erdung und top load oben
| ohne Erdung | mit Erdung | mit Erdung+Topload | ||||
|---|---|---|---|---|---|---|
| Resonanz | f/MHz | Δf/kHz | f/MHz | Δf/kHz | f/MHz | Δf/kHz |
| 1 | 0.415 | 415 | 0.324 | 324 | 0.196 | 196 |
| 2 | 0.861 | 446 | 0.810 | 486 | 0.706 | 513 |
| 3 | 1.203 | 342 | 1.158 | 348 | 1.099 | 393 |
| 4 | 1.506 | 303 | 1.466 | 308 | 1.424 | 325 |
| 5 | 1.804 | 298 | 1.771 | 305 | 1.738 | 314 |
Die Resonanzfrequenz wird gemessen
Zuerst verblüffend ist, dass die Harmonischen nicht auf Vielfachen der Grundschwingung liegen. Dies wird aber verständlich, wenn man sich die Schwingungsverhältnisse auf der Spule anschaut. Dazu koppeln wir die Meßspitze kapazitiv an verschiedenen Stellen der Sekundärspule:
ganz oben am Toroid gemessen (man achte auf die Position der Prüfspitze im Bild, auf dem Plexiglasträger neben dem Toroid!):
Die Grundschwingung (ganz links) hat die größte Amplitude, alle Oberwellen fallen deutlich ab.
In der Mitte der Spule gemessen (man achte auf die Position der Prüfspitze im Bild!):
Dies ist fast die Position des Spannungsmaximums der ersten Harmonischen: Grundschwingung und 1. Oberwelle sind gleich stark.
am unteren Ende der Spule gemessen (man achte auf die Position der Prüfspitze im Bild!):
Die Grundschwingung ist hier sehr schwach, die 1. und 2. Oberwelle dagegen dominieren.
Im Wobbelbetrieb sieht man beim auf- und abbewegen der Prüfspitze wunderbar, dass die verschiedenen Harmonischen ihr jeweiliges Maximum (Spannungsbauch) an verschiedenen geometrischen Stellen der Sekundärspule haben. Die Höhenangaben beziehen sich auf das obere Wicklungsende der Spule (=0cm). Gesamtlänge der Wicklung ca. 36cm.
| Resonanz | Höhe/cm | Höhe/cm | Höhe/cm | Höhe/cm | Bemerkung | |
|---|---|---|---|---|---|---|
| 1 | 0 | - | - | - | Auslöschung aller anderen Harmonischen, Viertelwelle | |
| 2 | 24 | - | - | - | Halbwelle | |
| 3 | 11 | 29 | - | - | Vollwelle | |
| 4 | 7 | 19 | 31 | - | 3/2 Lambda | |
| 5 | 4.8 | 14 | 20 | 32 | 2 Lambda |
Um diese Spule mit einer Röhre ansteuern zu können, wobei die Spule selbst die Frequenz bestimmen soll (da diese sich ja im Moment des Funkenüberschlags ändert), wollte ich zur Rückkopplung in die Erdleitung einen Ringkernübertrager mit 10 Windungen einbauen. Hier das Signal an diesem Übertrager:
Leider erscheint hier vor allem die 2. und 3. Harmonische stark, aber die Grundschwingung ist praktisch nicht zu sehen! Aber warum?
Weitere Versuche ergaben, dass hier offenbar eine kapazitive Einstreuung vorliegt (das gleiche Oszillogram ergibt sich auch, wenn die Erdleitung NICHT durch den Ringkern führt). Da nun Prüfspitze und Erde über eine Spule verbunden sind, ist klar, dass die hohen Frequenzen (Oberwellen) bevorzugt werden und daher im Oszillogram stärker auftreten. Berechnen wir den Wechselstromwiderstand X_L=2 π f L des Toroid-Übertragers mit L=285 μH bei den Resonanzfrequenzen
| Resonanz | f/kHz | X_L/Ω |
|---|---|---|
| 1 | 196 | 351 |
| 2 | 706 | 1264 |
| 3 | 1099 | 1968 |
| 4 | 1424 | 2550 |
| 5 | 1738 | 3113 |
Die Lösung ist einfach: ich gestalte die Pickup-Spule als Schwingkreis mit einer Resonanzfrequenz nahe 196kHz aus! Aus der Schwingkreisformel ergibt sich die Kapazität zu
Damit ergibt sich dieses wunderschöne Oszillogram für den Pickup-Schwingkreis in der Erdleitung:
Durch die nun schwächere Kopplung an die Sekundärspule ist deren Resonanzfrequenz nun auf 202kHz angestiegen. Mit einem ca. 20cm langen Draht am Topload, der einen streamer symbolisieren soll, sinkt die Resonanzfrequenz um ca. 10 kHz auf 192kHz. Dieser kleine Bereich ist mit dem Pickup Schwingkreis problemlos abzudecken.
|
|
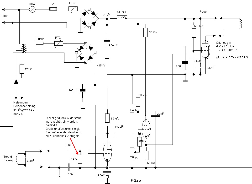
Ziel ist es, die Endröhre PL504 im C-Betrieb zu fahren, sodass kein Ruhestrom fliesst und nur Nadelimpulse den Schwingkreis anregen. Dazu bedarf es einer hohen negativen g1-Vorspannung (-50V bis -200V, je nach Anodenspannung, laut Datenblatt), die vom Gitter selbst (grid leak circuit) nicht erbracht werden kann (nur -1V, gemessen). Daher werde ich eine extra-Spannungsversorgung für die Ansteuerung bauen, die die bis zu -150V am Gitter erbringt. So soll die Anodenverlustleistung gering gehalten werden, wobei gleichzeitig hohe Stromspitzen zur Verfügung stehen.
Die Rückkopplung soll nur von der Sekundärspule, nicht aber von der Primärspule, erfolgen, damit die Sekundärspule das frequenzbestimmende Bauteil ist und sich die Anregungsfrequenz auf die variable (Streamer!) Frequenz der Sekundärspule einstellen kann. Zur Rückkopplung verwende ich die kleine Ringkernspule, die in die Erdleitung der Sekundärspule eingeschleift wird (nur durchstecken des Erddrahts).
Die Primärspule ist nur als Spule, nicht als Schwingkreis ausgebildet. Nur der Sekundärkreis soll die Anregungsfrequenz bestimmen!!
Die PCL805 übernimmt die Vorverstärkung (PC(L)805), die Differenzierung (kleiner 180pF Kondensator zur Kopplung, kleiner Widerstand in der Gridleitung für kleine RC Konstante, 5 mal kleiner als eine 200kHz Schwingung) und die Bereitstellung der Treiberleistung (P(C)L805) für die PL504. Ein Spannungshub von über 100V wird angestrebt. Die Impulsform sind positive Nadelimpulse.
Zur Spannungsversorgung der PL504 wird die Netzspannung in einem alten Computernetzteil gleichgerichtet und gesiebt (200uF). Eine Leuchtstofflampendrossel (441mH) und ein zweiter 200uF Kondensator bilden eine CLC Siebkette und verhindern Rückwirkungen der Endröhre auf das Netzteil. Ein 56nF Kondensator nahe der PL504 schliesst die Hochfrequenz direkt kurz. Eine 60W (später auf 2 x 75W erhöht) Glühlampe in der Netzleitung wirkt als Leistungsbegrenzer und Sicherung im Kurzschlussfall.
Über einen alten Röhrenradiotransformator und ein zweites altes PC-Netzteil wird die potentialfreie Spannung für den Ansteuerkreis (PCL805) gewonnen. Es stellen sich ca. 350V ein (etwas zu hoch, aber ich kann das nicht ändern: vielleicht doch, wenn ich Primär- und Sekundärwicklung vertauschen würde!). Hier wird Plus auf Masse geschaltet, sodass ich -350V verfügbar habe. Gleichzeitig ist damit die Versorgung der Vorstufe unabhängig von Spannungsschwankungen der Versorgung der Endröhre.
Dieser Trafo liefert über die 100V Anzapfung im Primärkreis und eine Diode (Netzgleichrichter aus altem PC Netzteil) die ca. 45Veff (ca. 63V wegen der Diode und Halbwellengleichrichtung) Heizspannung für die beiden Röhren. Ein 125 Ω Widerstand vernichtet das zu viel an Spannung.
Zuerst versuchte ich es mit rein negativer Gittervorspannung für die PL504. Aber damit konnte ich die Röhre nicht genügend aussteuern, da an der Treiberstufe P(C)L805 immer noch 40V Restspannung verbleiben. Daher habe ich nun die Speisespannung auf die +340V erhöht. Die arme P(C)L805 muss nun bis über 600V Anodenspannung aushalten, was sie bisher ohne Probleme getan hat. Die PL504 liefert an der Anode nun schöne Rechteckimpulse (an einem Widerstand statt Spule gemessen)
mit weniger als 50% Tastverhältnis. Pro Kästchen habe ich 50V in y-Richtung
, also ca. 250V peak-peak. Es ist jetzt alles so, wie ich es mir zu Beginn vorgestellt hatte.
Leider sind die Funken an der Sekundärspule recht enttäuschend: man sieht an der Spitze nur ca. 0.5mm lange streamer. Bei Annhähern einer geerdeten Spitze gibt es Funken bis 10mm Länge. Die PL504 bekommt keine roten Backen - es fliesst ja auch kein Ruhestrom, so wie es geplant war. Ich habe es mit kleinerer Primärinduktivität versucht (Anzapfung verwendet), jedoch geht dann die Funkenlänge zurück. Ausserdem habe ich die Sekundärspule umgedreht, sodass die Kopplung stärker wurde (die Sekundärwicklung reicht nun voll in die Primärspule hinein - für klassischen Tesla-Betrieb ist diese Kopplung bereits zu stark und es gibt Überschläge an der Sekundärspule), was die Funkenlänge vergrößert hat.
Mögliche Verbesserungen:
Beim durchwobbeln sieht man sehr schön die Resonanz:
Mit 50nF (2 C in Reihe, 2 Reihen parallel) und mit 12 Windungen (Einspeisung bei 9 Windungen) erreiche ich 198kHz Resonanzfrequenz und eine deutliche Spannungsüberhöhung (ca. 400V Peak-Peak).
Ich habe nun die PL504 über den 2 kΩ Widerstand an den Primärkreis angeschlossen. Überraschenderweise erhalte ich nun auch Resonanzen bei niedrigeren Anregungsfrequenzen, etwa 98.5kHz. Jedoch ist die Resonanz bei 198kHz am stärksten. Vermutlich werden durch die nun nicht mehr sinusförmige Anregung (Rechteckimpulse!) auch viele Oberwellen eingespeist, die dann (auch bei niedrigeren Anregungsfrequenzen) den Schwingkreis auf seiner Resonanzfrequenz (198kHz) anregen. In der Tat ist die Resonanz bei 198kHz die stärkste!
Während eines längeren Testlaufs hat sich der 4.3 kΩ Schirmgitterwiderstand ausgelötet. Danach sank die Amplitude drastisch.
Ich messe nun den Anregungsstrom am 2 kΩ Anodenwiderstand. Nullinie ist ganz oben, Strom ist "negativ". 50V pro Kästchen in y-Richtung.
Ohne Anodenwiderstand wird der Schirmgitterwiderstand kaum noch warm; mit Anodenwiderstand war die Anodenspannung zu sehr unter die Schirmgitterspannung abgesunken.
Die Versuche im Freien (wg. starker Felder habe ich Angst, dies in der Elektronikwerkstatt zu machen) mit Sekundärspule und ohne Anodenwiderstand waren enttäuschend. Es war keine Korona (Streamer) zu sehen und die Funkenlänge gegen Erde betrug ca. 10mm. Das ist keine Verbesserung gegenüber dem vorherigen Versuch ohne Primärkondensator.
Nebenbei habe ich den Kondensator endlich vernünftig montiert und zusätzliche Anzapfungen der Primärspule zugänglich gemacht. Für später...
Einsetzender Nieselregen zwang zum Abbruch.
Mögliche Verbesserungen:
Die Funktion der Serienanpassung beschreibt er hier.
Einbau einer Anpassung mit einem Resonanztransformator, der auch die Oberwellen unterdrückt. Hier ist auch die Berechnung beschrieben.
Auf der Röhrenseite rechne ich mit 300V/250mA = 1200 Ω, während auf der Schwingkreisseite ein sehr hoher Wert (100kΩ?) angenommen werden kann.
R1=100 kΩ (??)
R2=1200 Ω
Q = 9.13
ω = 1,256,600 Hz
C = 73 pF
L = 8.7 mH - das wären 55 Windungen auf den Ringkern von oben. Gemessen: 6.06mH
Mein C ist aber durch den Schwingkreis vorgegeben und viel größer, nämlich 25nF! Was ist zu tun? Oder kann ich die 73pF einfach "vergessen", weil sie parallel zu den 25nF praktisch nicht ins Gewicht fallen - ja, ich denke, das ist es?
Wegen der fehlenden galvanischen Netztrennung ist besondere Vorsicht geboten!
Bisher alles ohne Spannung an den Röhren gemessen. Ich klemme nun die Referenz auf das Gitter der PC(L)805 und messe mit Bezug auf Masse. So kann ich die galvanische Verbindung zum Funktionsgenerator lösen und die Netzspannung aktivieren (das Oszi ist galvanisch vom Netz getrennt).
Die PCL805 hat sich als ziemlich taub herausgestellt, jedenfalls das PC-System. Trotz 175V Anodenspannung flossen nur 3.3mA. Nach Auswechseln dieser Röhre sieht alle viel besser aus (aber immer noch keine HF am Ausgang).
Habe nun das dreistufige Phasenschiebernetzwerk eingebaut. Am Ende des Netzwerks kommt ein schöner Sägezahn heraus. Allerdings schwächt das Netzwerk das Signal sehr. An der Anode der PC(L)805 bricht das Signal nun schon sehr zusammen. Muss das mit mehr Dampf konstruieren, denn die 500pF sind bei 200kHz nur noch 1.6kΩ, bei den drei Kondensatoren also nur noch 530 Ω!
Als nächstes habe ich mit 55 Wdg. auf den Ringkern die Serieninduktivität gewickelt. Ebenfalls kein Lämpchen und keine rechte HF-Amplitude an der Röhre. Habe alle möglichen Schaltungsvarianten probiert, mit Selbsterregung und Fremderregung, sogar mit Freilaufdiode: nichts. Die Serienspule wird im Betrieb übrigens warm bis heiss! Dies deutet darauf hin, dass der Ferrit-Toroid für diese Frequenzen nicht geeignet ist und zu hohe Verluste ausweist. Ein Oszillogram an der Anode mit dieser Spule zeigt keinerlei Spannungserhöhung oder Überschwinger (mit einer Luftspule dagegen gibt es deutliche Schwingungen!).
Habe durch schwache Rückkopplung von der Anode der P(C)L805 auf das Gitter der PC(L)805 eine Kippstufe implementiert, die nun schneller schaltet und nahe-Rechteck Impulse liefert. Hier kann ich den Grad der Rückkopplung noch variiieren. Ebenfalls nichts.
Da ich auch im Internet gelesen hatte, dass -- aufgrund der geringen Güte des Primärkreises -- es gut ist, ein möglicht grosses L und kleines C zu haben, habe ich eine neue Primary auf KG-Rohr
gewickelt. Bei 18cm Durchmesser und 100 Windungen konnte ich 2.12 mH messen, was eine Kapazität von ca. 300 pF erfordert. Dies läßt sich nun gut mit einem Luft-Drehkondensator einstellen. Die grüne Spule hat 406 μH und 0.9 Ω, die orange Spule hat 1.102 mH und 3.0 Ω.
Auch mit der neuen Primary kam das Lämpchen nicht zum Glühen, jedoch hörte ich beim Abstimmen so etwas wie Funkenüberschläge! Tatsächlich: im Drehkondensator!! Also muss doch HF vorhanden sein. Ich tauschte das Lämpchen (6V, 0.1A) gegen ein empfindlicheres aus und siehe da: es brannte hell! Vermutlich hatte die andere Glühbirne ein Kontaktproblem. Endlich ein Erfolg! Nun wäre nochmal mit der alten Primary und dem neuen Lämpchen zu testen. Wenn ich mit dem Phasenprüfer nur in die Nähe des heissen Pols oder der PL504 kam, so leuchtete die Glimmlampe bereits hell auf. Auch das war früher nie der Fall.
Zuerst wollte ich mit dem Oszi die Spannung an der Anode der PL504 anschauen, denn wenn im Kondensator Funken überschlagen, dann muss hier ja auch eine hohe Spannung zu messen sein (im alten setup konnte ich an der Anode nie eine überhöhte Spannung - na, vielleicht 400V - messen). Leider führte dieser Versuch zur Zerstörung meiner Tastspitze! Gottseidank funktioniert der Kanal im Oszi noch einwandfrei. Glück gehabt! Dies legt aber nahe, dass im alten setup in der Tat nie HF war, weil ich dort ja an der Anode ohne Probleme messen konnte und keine hohe Spannung festgestellt habe.
Um sicher zu gehen, habe ich die alte Spule und einen der Kondensatoren wieder eingebaut. Ich verwende Fremdanregung durch den Funktionsgenerator, um ein Aufschaukeln und davonlaufen zu vermeiden. Unglaublich: das Lämpchen brennt! HF! Wie kann das sein? Die gleiche Schaltung habe ich vorher bestimmt x Mal probiert. Ich wechsle auch das Lämpchen wieder gegen das 6V 0.1A Fahrradlämpchen und auch das brennt nun einwandfrei!
Da ich die volle Primärspule und 50nF verwende, liegt die Resonanz zu tief, nämlich bei 164kHz. Ich werde nun zwei Kondensatoren in Reihe schalten. Wie immer gehofft, erhalten wir bei 233kHz eine schmalbandige Resonanz und das Lämpchen leuchtet hell auf! Warum klappt es jetzt und früher nie??
Jetzt will ich es wissen! Ich schalte meine 1:100 Tastspitze an die Anode der PL504 und regle die Erregung durch den Funktionsgenerator ganz langsam hoch. Wie auch früher immer beginne ich an der Anode einen Sinus mit eher mickriger Amplitude zu sehen, aber diesmal brennt dabei das Lämpchen! Der Phasenprüfer dagegen leuchtet nicht.
Zusammenfassend ist es klar: ich hatte schon immer HF im Ausgangskreis, jedoch hatte das Lämpchen ein Kontaktproblem, sodass ich die HF nicht gesehen habe. Da ich eine kleine Spule mit großer Kapazität verwendet habe, blieben die Spannungen im Resonanzkreis recht klein: ich konnte sie weder an der Anode noch mit dem Phasenprüfer (der ja kapazitiv auf Spannungen reagiert) sehen. Erst bei der großen Spule mit dem kleinen Kondensator zeigte sich die HF, nämlich durch Funkenüberschläge im Drehkondensator. Es ist ja auch klar: wenn dieser 100 mal kleinere Kondensator die Energie der großen Spule speichern muss, dann steigt die Spannung an ihm leicht auf das 10-fache, verglichen mit dem alten setup, was dann 4000V sind, die die Überschläge erklären.
Die PL504 bleibt dabei völlig kalt, auch eine 25W Serienlampe brennt nicht oder kaum. Diemal wird die Leistung also effektiv umgesetzt! Der Strom in der Zuleitung zum Schwingkreis ist nur nadelförmig, genauso wie ich es mir immer vorgestellt habe, die Anode der PL504 bleibt dunkel. Obwohl die 25W Lampe dunkel bleibt, brennt das Lämpchen deutlich heller, wenn ich die 75W Lampe parallel schalte: die Anodenspannung geht dann auf 314V hoch und bleibt stabil (mit nur 25W bricht die Anodenspannung zusammen). Dies deutet darauf hin, dass eine höhere Anodenspannung deutlich mehr an Leistung herausholen könnte.
Da ich keinen spannungsfesten 300 pF Kondensator habe, muss ich mir selbst einen aus den Glasplatten und der Kupferfolie aus USA bauen. Oder ich bleibe beim alten setup, der ja gut funktioniert. Nur muss ich die Resonanzfrequenz dort noch von 233kHz auf 196kHz absenken.
Ich schalte wieder je zwei Kondensatoren in Reihe und die beiden Strings parallel (50nF, aber höhere Spannung). Mit voller Spule wieder 164kHz. Ich verwende nun eine Anzapfung und kann so entweder 198kHz oder 189kHz erreichen, was passen sollte, da die Primärresonanz ja etwas unter der Sekundärresonanz liegen sollte.
Mögliche Verbesserungen:
Sehen wir uns das im Einzelnen an:
Ich stelle mir vor, das Eingangssignal in einen Sägezahn zu wandeln und diese Spannung mit einer einstellbaren Referenzspannung zu vergleichen. So sollte ich den Schaltpunkt schön über eine Halbwelle verschieben können.
Ich habe einige Versuche unternommen, aber immer wenn ich über einen Kondensator kopple, dann verschiebt sich die Gleichspannungslage automatisch, sodass ich den Schmitt-Trigger nicht mehr ausnutzen kann. Also kopple ich nun über 1MΩ galvanisch in den Schmitt-Trigger ein. Endlich kann ich nun die Phase etwas verändern, aber leider nur in einem kleinen Bereich. Ausserdem ergibt es sich nun, dass der Trigger nicht mehr bei jedem Impuls auslöst, sondern nur (einstellbar!) bei jedem 2., oder 3., oder 4., etc. Damit sinkt die Anregungsfrequenz, trotzdem brennt das Lämpchen heller, wenn mit kleinerer Frequenz angeregt wird!! Ich glaube, ich brauche noch kürzere Anregungsimpulse (< 1us).
Ich habe es wieder freischwingend probiert: über die Phasenschieberschaltung läßt sich nun die Frequenz geringfügig ändern, um näher an die Resonanzfrequenz zu kommen. Das Lämpchen brennt erst nahe an der Resonanz (dunkel). Leider reicht der Schiebe-Bereich nicht, um bis zur Resonanz zu kommen. So muss jetzt der verstimmte Schwingkreis einen Teil der Phasendifferenz ausgleichen, was eben nur geht, wenn er verstimmt ist. Je mehr Phase er ausgleichen muss, umso verstimmter muss er sein und umso dunkler leuchtet das Lämpchen.
Da ich hier keinen rechten Fortschritt habe bleibt zu überlegen, ob es nicht einfacher wäre, einen Oszillator aufzubauen, dessen Frequenz einstellbar ist, und der dann den Schwingkreis treibt, ohne Rückkopplung vom Schwingkreis. Mit Frendanregung durch den Funktionsgenerator brennt das Lämpchen jedenfalls immer am hellsten.
Die Bauteilwerte müssen natürlich auf die viel höhere Frequenz angepasst werden. Einzig die Differenzierschaltung am Eingang funktioniert nicht - ich habe sie weggelassen. So kann ich nun kurze nahe-Recheck Signale von 1 us Dauer erzeugen.
Eine Vorspannung von -5V würde die Röhre auf ca. 2 mA drosseln und die Anodenspannung auf 250 V erhöhen. Dies könnte ich mit einem 2.5 kΩ Widerstand in der Kathodenleitung erreichen (natürlich mit C = 10 nF abgeblockt).
Das funktionert sehr schön: der Ruhestrom ist nun viel kleiner (2 mA), aber ansonsten hat sich nichts verändert. Da in dieser Schaltung der Fall fehlender Ansteuerung kaum auftreten wird, ist das wahrscheinlich nur eine akademische Verbesserung, die praktisch keine Bedeutung hat. Ich lasse es trotzdem.
Das Potential im Gitterkreis hat sich nun bei Ansteuerung auf ca. +5V verschoben: es hat sich also nicht wirklich was geändert, die Verstärkung ist immer noch hervorragend.
Da der Pick-up Schwingkreis und der Primärschwingkreis nie auf der identisch gleichen Frequenz in Resonanz sind, ruft der Pickup-Kreis immer eine Verstimmung hervor (beachtlich: obwohl nur der Draht des Primärkreises einmal durchgesteckt wird, hat das schon eine deutliche Auswirkung auf den Primärkreis!). Ich habe nun doch mal probiert, nur die Pickup-Spule zu verwenden: funktioniert genausogut wie mit Resonanzkreis! Ich werde das so lassen.
Ich habe den Anodenwiderstand der PC(L)805 von 50 kΩ auf 5 kΩ verkleinert; nun sehen die Impulse einseitig begrenzt aus und eignen sich besser zum triggern des Monoflops (kein Sinus mehr).
Ich verwende nun die neue, große Spule (ohne Kondensator, 2.06 mH): das Lämpchen brennt hell! Aber auch ohne Anregung: die Schaltung schwingt wild (kein schöner Sinus). Ich kann mit einem Schraubenzieher kleine Funken von der Anode der PL504 ziehen und die Glimmlampe eines Phasenprüfers leuchtet in der Umgebung der Endröhre und der Spule hell auf. Alle Einstellungen mit den Potis sind in dieser Betriebsart ohne Wirkung.
Ich erde nun das Aufbaublech der ECC82 (Monoflop). Beim Aufheizen der Röhren hat es in der PL504 Funkenüberschläge gegeben und die Anodenspule gab "dumpfe Schläge" von sich. Ich habe sofort abgeschaltet. Jetzt heize ich erst vor, dann schraube ich die 25W Lampe ein und schalte so die Betriebsspannung erst später zu. Keine weiteren Funken. Aber die Schaltung schwingt immer noch selbst.
Der neue Schaltplan enthüllt, dass das Monoflop bei galvanischer Ankopplung (bzw. wenn der Ansteuerimpuls breiter als der Ausgangsimpuls ist) schwingen kann. Seufz!
Also muss ich doch kapazitiv koppeln. Wichtig ist, dass kein Gitterstrom fliesst, der den Kondensator aufladen und so den Arbeitspunkt verschieben könnte. Durch Einfügen des 150 pF Kondensators konnten die wilden Schwingungen unterbunden werden da nun die ECC82 (links) nicht mehr dauernd leitet.
Vermutlich kann die PC(L)805 wegen des Kathodenwiderstands nicht mehr ausgesteuert werden - ich sollte ihn wieder kurzschliessen.
Richtig! Hier sind die beiden Oszillogramme:
Zu meiner Überraschung war auch dieser Test enttäuschend. Ich konnte im Garten das Lämpchen per HF zum brennen bringen, aber nicht so hell, wie vorher in der Werkstatt. Die Einstellung mit den beiden Halbwellenzeiten ist sehr pfrimelig und schwierig. Ohne Kopplung der Pickup-Spule (also ganz frei schwingend ohne Synchronisation) war das Lämpchen sogar etwas heller. Aber die Sekundärspule zeigte keine Streamer und nur 1mm Funken gegen Masse. Es zeigte sich, dass der Anodenwiderstand der P(C)L805 doch besser nur 10 kΩ betragen sollte, denn damit war das Lämpchen heller. Ich sollte auch die Änderung des Kathodenwiderstands von 59 kΩ auf 9.1 kΩ nochmals überdenken und dort das Signal nachmessen. Ich befürchte, dass ich so das Gitter der PL504 einfach nicht positiv genug bekomme. Mit der neuen Primärspule war das Ergebnis noch schlechter, als mit dem Schwingkreis.
Verbesserungen:
Dabei habe ich bemerkt, dass bei starkem output die HF der Endstufe auf den Multivibrator überkoppelt. Ich muss da ein Abschirmblech einziehen. Getan: die Rückkopplung wird kleiner, ist aber immer noch da.
Verbesserungen:
Der Anschluss an die PL504 erfolgt derart, dass die beiden Masseanschlüsse verbunden werden (über einen 5 Ω Strommesswiderstand), die grosse Spule kommt dann zwischen + 800 V und die Anode der PL504.
Sicherheitshalber habe ich eine Glühlampe in die 230V Leitung des Hochspannungsnetzteils geschleift. Zu meiner großen Überraschung brennt sogar eine 75 W Lampe im Leerlauf ziemlich hell! Aber es wird nichts erkennbar warm, es muss also der Ruhestrom der Trafos sein. Selbst wenn ich eine Diode abstecke, brennt die Lampe immer noch gleich hell.
Das Ergebnis ist enttäuschend: wieder nur brennt die 2.4 W Lampe mäßig hell - jedenfalls nicht heller, als mit den ca. 200 V aus der direkten Netzgleichrichtung.
Ich messe nun den Strom, am 5 Ω Widerstand, der aus dem HV-Netzteil in die PL504 fliesst. Zu meiner Überraschung stelle ich fest, dass die große Spule schwingt, jedoch mit einer 4 mal höheren Frequenz als die Anregung ist! Und der gesamte Schwingstrom fließt über die PL504, auch wenn diese abgeschaltet ist (die Anregung erfolgt nur in jeder 4. Schwingung).
Ich kann mir das nur so erklären, dass die große Spule mit der Anode-Kathode Kapazität (ca. 20 pF) der PL504 als Schwingkreiskondensator schwingt (1/16 der Kapazität gibt die 4-fache Frequenz)! Ich muss also doch unbedingt einen spannungsfesten Schwingkreiskondensator von ca. 300 pF einbauen (bzw. erst mal bauen).
Unter Benutzung von Beni's altem Plattenkondensator habe ich mit neuen Glasplatten und dem "copper flushing" aus USA einen neuen Kondensator gebaut. Mit nur einer Glasplatte hatte er ca. 900 pF, also habe ich noch mehrere Glasplatten zur Abstandsvergrößerung zwischen die beiden Platten geschoben, um ca. 700 pF zu erreichen. Leider hat sich auch dadurch am Gesamtergebnis nichts verändert, einzig die Resonanz ist spitzer geworden.
Weil die Gesamtresonanz nun zu tief liegt (ca. 140 kHz) habe ich die Anzapfung der Spule verwendet. Im Strom-Oszi sieht man dann eine überlagerte Schwingung bei ca. 2 MHz. Mit dem Signalgenerator konnte ich feststellen, dass dies die natürliche (Tesla-)Resonanz der Teilspule ohne Kondensator ist. Da die Grundschwingung durch das Lämpchen stärker bedämpft wird, als diese hohe Frequenz, bleibt diese überproportional übrig. Ich sollte also besser ohne Anzapfung arbeiten. In der Tat verschwindet diese Resonanz, wenn ich die gesamte Spule für den Schwingkreis verwende. Der Strom sieht nun gut aus, aber ich kann von der Anode mit dem Schraubenzieher kaum Funken ziehen, auch ohne die Belastung durch das Lämpchen.
Die Anregung erfolgt immer noch mit den kurzen (1 MHz) Impulsen bei ca. 200 kHz. Die PL504 zeigt keine roten Bäckchen. Daher vergrößere ich die Reihen-Lampe von 75 W auf 150 W, was deutlich mehr Ausgangsleistung ergibt.
Ich messe die Sekundärspannung mit der 1:100 probe, die nur kapazitiv gekoppelt ist (liegt in 10 cm Entfernung vom Toroid) und dem Oszi. Man sieht sehr schön, dass die Aufladung des Primärkondensators in etwa im Spannungsmaximum der Sekundärspule erfolgt. Ich beobachte Streamer von der Spitze der probe, nicht aber vom Eiffelturm!
Weitere Ideen:
Das hat nicht viel gebracht: an der Stecknadel brechen nun winzige Streamer aus und das Resonanzmaximum der Primärspule ist nicht mehr sehr ausgeprägt. Nun hilft es eher den Kondensator maximal groß zu machen, um den Streamer ca. 1 cm lang werden zu lassen.
Hat keine Änderung gebracht
Solange die Röhre nicht schaltet, ergibt sich dieser Zusammenhang
. Strom und Spannung sind um 90 Grad phasenversetzt. Zu Beginn sei der Kondensator geladen, die Spannung an der Anode ist negativ (wegen des Bezugspunkts +U_B). Dies treibt einen Strom durch die Spule und U_2 wird ebenfalls negativ. Der maximale Strom ist erreicht, wenn die Spannung am Kondensator Null wird - nun ist alle Energie im Magentfeld der Spule gespeichert. Der Strom fliesst weiter und lädt den Kondensator umgekehrt auf. Wenn der Strom Null wird, ist die Spannung am Kondensator maximal positiv. Nun beginnt wieder ein Strom zu fliessen, U_2 wird positiv. Die Spule lädt den Kondensator schliesslich wieder negativ auf.
Um dem System Energie zuzuführen, muss die Röhre genau dann schalten
, wenn alle Energie in der Spule steckt, damit sich die Energie der Spule zur Energie aus der Batterie addiert.
Wenn der Kondensator entladen ist, der Strom aber maximal positiv ist, schaltet die Röhre kurz durch. Dadurch entsteht am Kondensator ein Spannungssprung und er wird negativ aufgeladen (weil die Röhre auf Masse schaltet). Der Strom aus der Spule fliesst aber weiterhin und lädt den Kondensator weiter auf. Da der Energieinhalt im Kondensator mit dem Quadrat der Spannung wächst, lädt er sich nicht bis zur doppelten Spannung sondern nur bis zur 1.4-fachen Spannung auf. Wichtig ist aber nur, dass es zu einer Spannungserhöhung kommt, da dies ja in jeder Periode passiert. Solange die Verluste je Periode kleiner sind als der Energiegewinn durch die Röhre/Betriebsspannung, steigt die Spannung weiter.
Die Messung bestätigt diesen Zusammenhang. Allerdings kann ich nicht weit "aufdrehen", weil sonst die Spannung im Primärkreis für die Messung zu hoch wird.
Dafür habe ich etwas anderes beobachtet: die Röhre liefert nicht kontinuierlich Energie, sondern netzsynchron nur manchmal. Es kann sein, dass ein Trafo ausgefallen ist, oder dass starker Brumm auf der Versorgungsspannung liegt. Ich werde das genauer anschauen.
Nein, die Versorgungsspannung ist sauber, bricht aber gewaltig zusammen. Ich werde die beiden Trafos auf primär-parallel umbauen, denn auch jetzt beträgt die Spannung im Leerlauf 1600 V.
Ich habe die Resonanzfrequenzen der Primärspule neu bestimmt und in die Tabelle ganz oben eingetragen. Dabei habe ich festgestellt, dass die Buchse an der Spule durch Oxydation (vielleicht bedingt durch die hohen Resonanzströme) keinen Kontakt mehr machte! Ich habe die Buchse neu montiert. Hat leider nichts gebracht.
Regel-Trenntrafo, sodass der Aufbau etwas weniger gefährlich wird, da die galvanische Verbindung zur Netzspannung entfällt. Ausserdem kann ich nun die Spannung langsam hochregeln.
Diesmal wollte ich es richtig gut machen und alles der Reihe nach in Ordnung bringen. Dazu habe ich erst mal die Versorgungsspannung (-320V) des Multivibrators angeschaut. Dort war der Ripple ca. 5V: zu viel!
Ich habe eine Induktivität, zwei neue Siebkondensatoren und einen Siebwiderstand eingebaut (erst 300 Ω, über dem 16.2V abfielen, wodurch er sehr warm wurde und die Spannung einbrach, dann auf 47 Ω reduziert). Nach der Drossel sind es 3V,
nach dem Siebwiderstand noch ca. 2V Ripple, wobei bei fallender Spannung eine hochfrequente Störung ("Bart") mit ca. 0.8Vpp überlagert ist, die wohl aus dem Oszillator bzw. der P(C)L805 kommt.
Der "Bart" verschwindet, sobald vom Funktionsgenerator ein Signal eingekoppelt wird. Es handelt sich wohl um Rauschen oder eine Einstreuung. Dem sollte noch nachgegangen werden.
An der Anode der PC(L)805 sieht man ebenfalls den Bart und eine 50Hz Sinusschwingung mit 40Vpp! Dies muss noch näher untersucht werden.
Die Heizung lief mit Unterspannung.
Ich habe noch eine zweite PL504 (für später) eingebaut, den Heizwiderstand entfernt und die Heizung an eine andere Anzapfung des Trafos gelegt. Dadurch fliesst nun der Heizstrom durch einen kleineren Teil des Trafos (geschaltet als Auto-Transformator), sodass dieser nicht mehr so heiß wird. Die Heizungen glühen nun so, wie es sein soll.
Die Vorstufe
soll in Zukunft elektrostatisch das Signal von der Teslaspule aufnehmen. Sie funktioniert aber auch mit dem Ringkern als CT (current transformer). Die RC-Kombination in der Kathodenleitung erzeugt die negative Gittervorspannung von 2.1V bei einem Anodenstrom von 2.92mA. Schon am g1 messe ich gegen die -286V Bezugselektrode 2Vpp Brumm. Dieser Brumm kommt von der Abschirmung, die über den CT mit dem g1 verbunden ist. Woher der Brumm auf dem Abschirmblech kommt muss noch untersucht werden, aber er sieht genauso aus, wie die 2Vpp Brumm auf der negativen Versorgungsspannung.
Die Dimensionierung der Vorstufe habe ich anhand der Kurvenschar aus dem Datenblatt und meiner Anleitung vorgenommen. Als Vorstufe braucht sie nicht viel Ausgangsleistung (also eher kleinerer Strom) und auch nicht das letzte Quentchen an Verstärkung (man kann den Koppelkondensator einfach größer machen). Dafür sollte sie grosssignalfest sein (kleiner Gitterwiderstand).
Der
Multivibrator wurde leicht umgebaut um kürzere (1.6us, 2us/cm) und schärfere (150V, 50V/cm) Impulse
zu erzeugen. Er schwingt ohne externe Anregung etwas zu tief (Absicht! So kann er leichter synchronisieren, da durch den Synchronimpuls die Zeit einfach abgekürzt wird.) und kann problemlos von 134 kHz bis 210 kHz synchronisiert werden.
Die
Treiberstufe läuft nun nur noch mit 286V. Sie schaltet voll durch und erreicht dadurch einen Spannungshub von bis zu 200V. Wenn die P(C)L805 sperrt, dann erreicht die Spannung satt die 0V Linie, sodass die Endstufe voll durchsteuert. Das könnte ich noch verbessern indem ich eine kleine positive Spannung (etwa von der 6.3V Wicklung) aus dem Trafo gewinne und hier dazuschalte. Dann könnte die g1-Spannung der PL504 auch leicht positiv werden. Mit -170V kann die PL504 auch bei hohen Anodenspannungen voll gesperrt werden. Der Anodenstrom beträgt ca. 56mA und die Anodenverlustleistung ca. 6.5W. Beides ist innerhalb der Spezifikation der Röhre.
Die
Endstufe PL504 wird nun voll durchgesteuert
. Die obere Spur zeigt die g1-Spannung wobei 0V ganz oben liegen. Diese 0V (Kathodenpotential) werden sicher erreicht. Der Spannungshub beträgt ca. 200V. Das Signal ist annähernd rechteckförmig.
Die untere Spur zeigt die Anodenspannung, wobei die Ringkerndrossel ohne weiteren Kondensator eingebaut ist. Sie schwingt mit etwa der 4-fachen Tesla-Frequenz; die Schwingkreiskapazität setzt sich aus der Anode-Schirmgitter Kapazität und der Eigenkapazität der Drosselspule zusammen. Man erkennt schön, wie die Schwingung durch den Impuls am g1 angefacht wird und dann (bei voll gesperrter PL504) die freien Schwingungen langsam (hohe Güte der Drossel!) abklingen.
Der Ausgangskreis
wird hier versuchsweise galvanisch vom Primärkreis angestossen. Die Einkopplung erfolgt dann durch kapazitive Kopplung zwischen dem Primärdrehko (hohe Spannung!) und der Streukapazität der Sekundärspule gegen Masse. Dabei ist die Kopplung nicht sehr gross, weil die Kapazität der Sekundärspule (ca. 13.6 pF bei Verwendung einer Topload) sehr klein ist. Es muss sich zeigen, ob das ausreicht um ordentlich Leistung zu übertragen. Der Primärkreis wird mit einem Drehkondensator (gegen Masse, damit man ihn anfassen kann) abgestimmt. Schon bei geringer Anodenspannung (unter 200V) kam es zu Überschlägen im Drehkondensator. An der Sekundärspule leuchtet ein Phasenprüfer, aber es kommt noch nicht zu Funkenbildung.
Der
Gesamtschaltplan gibt einen Überblick über die momentane Konfiguration.
Weitere Ideen:
Außerdem war das Abschirmblech gegen Masse geblockt und nicht gegen -300 V, sodass die 2V Ripple voll einstreuen konnten. Das ist jetzt so verdrahtet wie vorgesehen.
Vorher:
, 500mV/cm, ca. 4 Vpp --- Nachher:
, 50 mV/cm, ca. 300 mVpp
Damit funktioniert die Ansteuerung nun wirklich gut, wie geplant.
Weitere Ideen:
Ich habe mich am Scope Rider 2min2win Wettbewerb beteiligt und bekam einen scope rider für einige Wochen geliehen. Die Zeit nutzte ich, um lange geplante Experimente mit dem scope rider durchzuführen und die Anlage etwas aufzuhübschen (stabile Montage statt Leitungsverhau, etc.).
Die Speisung im Fußpunkt konnte zwar leichte aber keine wirklich starken Schwingugen an der Sekundärspule hervorrufen. Das ist ja auch verständlich: die Anregungsleistung muss dabei ebenfalls über den sehr kleinen Sekundärkondensator (nur ca. 13 pF, X_C=45 kΩ) nach Masse zurückfliessen. Im Gegensatz zum Sekundärkreis, in dem sehr hohe Spannungen auftreten die auch Leistung über die kleine Kapazität pumpen können, sind die Spannungen im Primärkreis, selbst wenn sie einige kV betragen, einfach zu klein. Um 200 W bei 7 kV (maximale Spannung an der PL504) zu übertragen, fliessen ca. 30 mA, die schon 1.2 kV Spannungsabfall an diesem 13 pF Kondensator verursachen. Aus diesem Grund bin ich doch wieder zur induktiven Kopplung zurückgekehrt:
Um Verluste durch längere Leitungen und den 56 nF Siebkondensator zu vermeiden habe ich den Drehkondensator direkt bei der Primärspule montiert. Nur so läßt sich eine hohe Güte erreichen (versilberter Kupferdraht) und der Aufbau ist mechanisch stabil und frequenzstabil.
Dadurch muss ich den Drehkondensator nun gegen +U_b schalten und verliere damit die Berührsicherheit. Er kann auch durch eine Kondensatorbank aus bis zu 6 doorknob Festkondensatoren mit je 212 pF und 50 kV Spannungsfestigkeit ersetzt werden, um mit höheren Spannungen arbeiten zu können (bei denen es im Drehkondensaor bereits zu Überschlägen kommen würde). Die Kondensatoren können in Reihe und parallel geschaltet werden.
Als nächstes benutzte ich den scope rider und seine voneinander isolierten Eingänge um die positive und negative Betriebsspannung auf ripple zu untersuchen.
Der Ripple der negativen Versorgungsspannung beträgt vor der 1.5 H Drossel 1.7 V_pp und nach der Drossel nur noch 280 mVpp.
Das ist für Röhrenschaltungen absolut OK.
Der Ripple der positiven Versorgungsspannung (beide Pröfspitzen 1:10) beträgt vor der 441 mH Drossel 300 mV_pp und nach der Drossel 300 mVpp.
Das ist für Röhrenschaltungen absolut OK.
Die Phasenbeziehungen sehen wie folgt aus:

C1, gelb: Anode der rechten E(C)C82
M, türkis: wie C1, aber invertiert und mit 40 V/cm
C2, grün: g1 der PL504
C3, orange: Anode der PL504
Man erkennt wenn die Endröhre leitet an der flachen Schulter der Spannung im Schwingkreis (C3, 171.1 kHz), ca. 1 μs nach dem Triggerzeitpunkt. Spannungsreferenz ("Ground") ist bei dieser Messung die positive (!) Versorgungsspannung (ca. 90 V); die PL504 leitet also, wenn ihre Anodenspannung ca. 110 V (90 V + ca. 20 V) beträgt. Der Schwingkreiskondensator ist zu diesem Zeitpunkt nur minimal (20 V) geladen, alle Energie steckt in der Spule. Nun addiert sich die Betriebsspannung (90 V) zur Spulenspannung und lädt den Kondensator höher auf. Woher die starke Unsymmetrie von C3 kommt, kann ich nicht sagen.
Bei anderen Frequenzen (?) verschiebt sich die Schulter in den negativen Bereich und die Umsymmetrie verschwindet.
Weitere Ideen: