KÖRTING SupraSelector 39W

Hier berichte ich über Reparaturen und Umbauten an einem alten Röhrenradio.  Ich habe das Gerät vor vielen zig Jahren als kleiner Junge bekommen, damals dann genutzt, aber dann war ich viele Jahre im Ausland und das Radio blieb unbenutzt. Nach einigen Jahrzehnten habe ich es wieder in Betrieb genommen, aber es funktionierte nicht mehr richtig. Ich habe daraufhin die Elkos (die im Netzteil hatten keine Kapazität mehr) und die anderen Kondensatoren getauscht, nicht jedoch die keramischen Kondensatoren (Röhrchen-Cs und die 50pF Koppel-Cs). Daraufhin spielte es wieder, aber die Empfangsleistung war unbefriedigend, es ging aber gerade so.

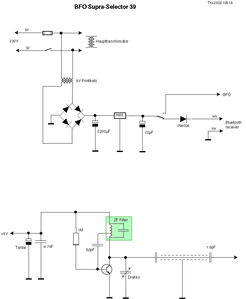
Ich muss dazusagen, dieses Radio ist in meinem Shack in Betrieb und kein Museumsstück. Daher lege ich auf den Originalzustand keinen so grossen Wert, wohl aber auf möglichst gute Funktion. Dazu zählt auch, dass ich damit die Amateurfunkbänder abhören will, sowohl SSB als auch CW. Ich habe daher schon vor 20 Jahren einen BFO eingebaut.

Zuerst betrieb ich ihn unstabilisiert an den gleichgerichteten 4V der Skalenlämpchen, denn die 6.3V der Röhrenheizungen liegen ja in der Mitte auf Masse und ich kann daher daraus keine massebezogenen 5V gewinnen. Ich habe dann einen kleinen Zusatztrafo eingebaut, um in der Wahl des Bezugspotentials frei zu sein. Ein 7805 stabilisiert die 5V.  Ausserdem schalte ich bei BFO-Betrieb per Reed-Relais noch einen 1uF Kondensator (ungepolt) zur AGC-Spannung hinzu, damit diese träger wird und Sprechpausen bei SSB besser überbrückt. Die Einkopplung erfolgt über einen 1.8pF Kondensator direkt an der NF-Demodulationsdiode nach dem letzten ZF-Filter.

Da die Mittelwellensender in Deutschland ja abgeschaltet wurden, habe ich aus einem defekten Bluetooth-Kopfhörer (nur der Schallwandler ist defekt) den Bluetooth-Empfänger eingebaut und mit dem Tonabnehmer-Anschluss verbunden. Dieser BT Empfänger wird ebenfalls aus den +5V versorgt und verkleinert diese Spannung über 2 Dioden auf 3.8V (vorher Li-Ion Akku zur Versorgung). Damit kann ich nun Audio vom Computer im anderen Zimmer streamen (z.B. Spotify) und sogar Musikstücke vor und zurück spulen. Und das Radio ist mit Abstand die lauteste Musikquelle :-)

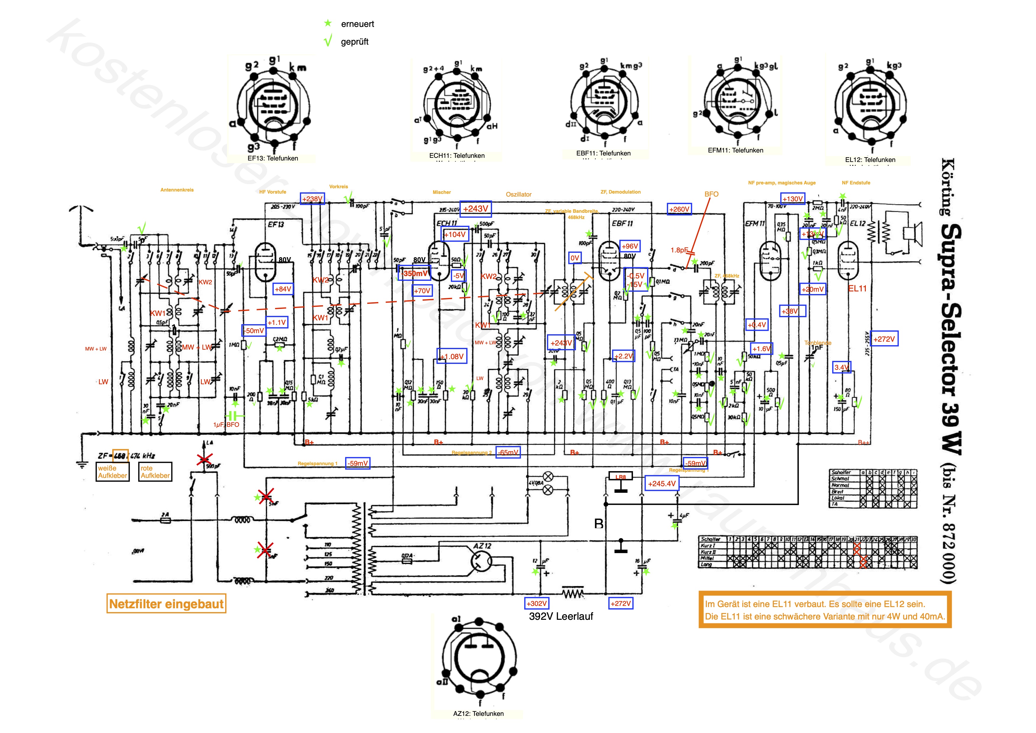
Um Probleme mit der Betriebsspannung auszuschliessen habe ich einen LR8-Regler mit einem Strom-Booster (2SC4242) eingebaut. Die 40mA der EL11 waren aber zu viel (der 2SC4242 wurde trotz Kühlblech zu heiß), sodass ich jetzt die EL11 (Trafo/Anode und Schirmgitter) sowie den Leuchtschirm des magischen Auges (soll möglichst hohe Spannung bekommen) aus der vollen Betriebsspannung (B++) versorge, den Rest aus der stabilisierten Betriebsspannung (B+, aktuell 245V). Diese Spannung ist jetzt rock-solid.

Um Störungen aus dem Lichtnetz zu unterdrücken habe ich zusätzlich zum schon vorhandenen Netzfilter noch ein Vorfilter F1764-0314-031 eingebaut:

 

Den Schutzleiter des Lichtnetzes habe ich auf Masse des Radios geschaltet und dort auch den gelb/grünen Leiter des Filters angeschlossen.

Die eingebaute Lichtantenne habe ich im Gerät abgeklemmt, da heutzutage sowieso nur Störungen auf dem Netz zu finden sind.

Alles ging mehr oder weniger gut, bis es, nach vielleicht 2 oder 3 Jahren erneut ausfiel: einer meiner Ersatzkondensatoren war nicht spannungsfest genug gewesen und hatte einen Schluss (dies war der C von der Anode der EBF11 zur linken Regelspannungsdiode). Ich habe ihn jetzt durch einen 1kV Typen ersetzt und es gibt da kein Problem mehr.

Im Schaltplan finden sich diverse Messwerte und Anmerkungen von mir. Wie man sieht, liegen die gemessenen Spannungen alle im Rahmen.

Beim anschliessenden Abgleich bemerkte ich ein Prasseln auf den Kurzwellenbändern, das sehr störend war und ich wollte dem nachgehen. Dazu gibt es einen Thread im radiomuseum.org (RM.org).  Ich mache es kurz: mein Funktionsgenerator war der Verursacher und dies führte dazu, dass ich mir den RF-1 Meßsender gekauft habe.

Es bleibt aber das Problem, dass die Empfindlichkeit sehr schlecht ist. Ohne Abstimmung auf einen Sender ist nicht einmal ein deutliches Rauschen zu hören. Dabei habe ich mittlerweile alle Bauteile geprüft oder ersetzt und auch andere Röhren in allen Stufen probiert; alles ohne Erfolg.

Auf Rat der Bastler im RM.org habe ich die Filter ausgebaut und die Schaltkontakte gereinigt. Während alle anderen Filter sehr schmale und scharfe Maxima beim Abgleich zeigten, war das erste (HT1) Filter sehr breit und das tuning zeigte kaum einen Effekt. Ich verdächtigte also dieses Filter: möglicherweise ein schlechter Kontakt, der die Kreisgüte verkleinerte. Ich habe also alle Schalter vorsichtig gesäubert, die Spulen gemessen (haben alle Durchgang) und mit dem Dip-Meter im ausgebauten Zustand (also ohne Abstimmdrehkondensator, daher auf viel zu hohen Frequenzen) einen scharfen Dip gesehen. Sieht also alles gut aus.  Es könnte aber auch sein, dass ein angeschlossenes Bauteil den Kreis zu sehr bedämpft.

Beim Wiedereinbau zeigte es sich, dass der obige Schaltplan mit den Schalternummern einfach nicht stimmt. Jedes Filter hat 8 Schalter, aber obwohl der Rest des Schaltplans bisher recht gut gepasst hat, stimmen die Nummern einfach nicht. Die Seriennumme meines Geräts ist 871595 und daher sollte dieser Plan eigentlich passen. Es zeigte sich aber, dass der folgende Schaltplan, was die Filter und deren Anschluss angeht, wesentlich besser passt:

Interessant ist, wie sich die Vorstufenschaltung zwischen LW/MW und KW1/KW2 unterscheidet:

Mit den ganzen Schaltern ist es total unübersichtlich, wie denn der Signalweg eigentlich geht. Ich habe daher mal den signal path für zwei Frequenzbereiche herausgezeichnet.

Bei LW/MW sind zwei Vorkreise vor der EF13 angeordnet und nur ganz schwach über einen 0.5pF Gimmik-Kondensator gekoppelt. Zusätzlich ist im Fußpunkt der beiden Kreise ein 30nF (LW) bzw. 50nF (MW) Kondensator angebracht, über dessen Impedanz eine zusätzliche Kopplung stattfindet, da die Drehkondensatoren ja direkt auf Masse gehen und so eine gemeinsame Impedanz von ca. 5 -- 15 Ohm in beiden Kreisen liegt. Im Anodenkreis findet sich dann nur eine Drosselspule.

Bei KW1/KW2 dagegen ist ein Kreis vor der EF13, der andere nach der EF13 angeordnet. Interessant auch, dass hier nicht nur magnetisch gekoppelt wird, sondern jeweils über 5pF zusätzlich kapazitiv.

Ich habe das Antennenfilter ausgebaut, alles nachgemessen, Kontakte gereinigt: alles bestens. Nach dem Wiedereinbau und probeweisem tuning ohne Betriebsspannung bekomme ich auch scharfe Resonanzkurven. Allerdings muss ich die Spulenkerne praktisch ganz rausschrauben. Mal schauen, ob das im eingebauten Zustand besser geht.



Dezember 2021
Es ist viel passiert! Zu lesen im Radiomuseum. Ich habe alle Filter ausgebaut und gereinigt. Alle Kontakte sauber gemacht. Zweifelhafte Kondensatoren in den Filtern gewechselt. Für den Abgleich habe ich mir einen Meßsender RF-1 von Heathkit zugelegt. Damit geht es viel besser, denn das Prasseln kam aus dem Funktionsgenerator! Und mit der AM-Modulaton konnte ich den Abgleich korrekt durchführen: das letzte ZF-Bandfilter, Demodulatorschwingkreis, muss auf minimale Regelspannung abgeglichen werden, nicht maximale -- das hatte ich falsch gemacht! Aber der Empfang war immer noch unbefriedigend. Und als schliesslich ein erneuerter Kondensator (von der Anode der EBF11 auf die Regelspannungsdiode) durchschlug, musste ich das Radio erneut überholen. Leider dauerte das aufgrund von Zeitmangel über 6 Monate...

Was ist alles passiert:
* Natürlich den defekten Kondensator ersetzen und zwar durch einen 120pF 2kV Keramikkondensator. Später habe ich ihn dann nochmal ersetzt, weil das Keramikröhrchen auf Berührung reagierte.
* Zuerst habe ich die ZF Filterhauben besser befestigt (ich musste ja zum Öffnen die Nieten ausbohren). Leider ist da sehr wenig Platz, sodass man praktisch keine Schrauben unterbingen kann. Mit viel Gefummel ging es dann gerade mal so. Sie sind jetzt einigermassen fest.
* Ich bemerkte dabei, dass das erste Bandfilter, das ja in der Bandbreite veränderlich ist, vermutlich nicht richtig eingestellt war: in Stellung "schmal" sollten die beiden Spulen unter 90 Grad stehen, für minimale Kopplung, was aber nicht der Fall war. Also nochmal aufschrauben und erst mal das richtig einstellen.
* Dann erfolgte ein neuer Abgleich. Dabei bemerkte ich, dass der Empfänger manchmal zu schwingen anfing, und zwar mit einer sehr niedrigen Frequenz (im Audio-Bereich). Dies kostete mich sehr viel Zeit, denn es war fast unmöglich den Grund zu finden. Es stellte sich schliesslich heraus, dass eine Masseverbindung nach dem Kathodenwiderstand der EBF11 mit ca. 3cm zu lang war! Dort koppelte irgendwas ein und führte zur Rückkopplung. Ausserdem trug eine ungünstige Leitungsführung des Abblockkondensators vor dem Anodenwiderstand der EBF11 dazu bei. Das ist eine extrem kritische Stelle im Radio, jedoch völlig unscheinbar!
Hier die Schwingung:

Erst das Ändern der Leitungsführung direkt hin zur Masseleitung in der Mitte brachte Verbesserung. Ich glaube, das war der Hautpfehler, der einen empfindlichen Empfang verhinderte.
* Jetzt sehen auch die drei Filterkurven gut aus:

Durch die jeweils stärker werdende Kopplung der beiden Schwingkreise entsteht die typische Höckerstruktur der überkritischen Kopplung. Dabei werden die tiefen Audiofrequenzen (in der Mitte) etwas unterdrückt, was gewünscht ist. Nach oben hin, zu positiveren Spannungen, begrenzt die Audio-Diode der EBF11.
* Im Vorkreis hatte doch noch ein Schalter Kontaktprobleme, sodass der Schwingkreis nicht arbeiten konnte. Etwas hin und her bewegen unter mechanischer Spannung hat das beseitigt.
* Somit konnte ich jetzt alles abgleichen. Die Spulenkerne zeigen dabei wesentlich weniger Variation als die Trimmer. Mit aufgesetzten Filterhauben sind nun die Kerne alle in ungefähr mittlerer Position.
* Für mehr als doppelt so viel ZF-Verstärkung baute ich statt der EBF11 die EBF15 ein (pin-kompatibel, aber mit 5.1mA/V Steilheit), was deutlich höhere ZF-Pegel brachte.
* Für mehr Audio-Lautstärke baute ich eine neue EL12(N) ein (statt der schwachbrüstigen EL11, die im Gerät verbaut war).
* Ich habe auch eine EF15 für die Vorstufe gekauft, die aber noch nicht geliefert wurde.
* Statt der mickrigen Skalenbeleuchtung habe ich einen 12V LED-Streifen unten am Skalenglas angeklebt (nach Entfernen der Lackschicht). Die Beleuchtung ist jetzt phantastisch! Die Zeigerposition ist nun überall leicht zu erkennen und die schöne Skala erstrahlt in warm-weissem Licht. Die Spannungsversorgung geschieht aus der 4V Wicklung für die Lampen (die nun abgeschaltet bleiben, was Trafo-Leistung spart) und einer Wicklung der 6.3V Heizungen (deren Anzapfung zur Brummunterdrückung auf Masse liegt).

* Ich habe noch alle relevanten Spannungen gemessen und mit den Angaben aus mehreren Schaltplänen verglichen:

* Daneben gab es noch einige Fehler im Schaltplan (und damit auch in meinem Aufbau), die ich korrigiert habe. Die Achse des Drehko wurde geschmiert und geprüft: keine Kontaktprobleme.

Bei einem Test mit Radio DARC kam das sehr stark rein, wobei die Feldstärke gegen Ende der Sendung abnahm - vermutlich ein Effekt der Ausbreitungsbedingungen, da auch sehr starkes und schnelles Fading vorhanden war. Ich denke, jetzt kann ich zufrieden sein. Leider kommen sehr viele Störungen über die Antenne herein, die oft den Empfang unmöglich machen. Ich hatte überlegt, eine 2. ZF-Stufe einzubauen, aber da das Problem die Störungen sind, wird das nichts nutzen, daher sehe ich davon ab.



Februar 2024
Eine offene Frage ist auch, ob der LO über oder unter der Empfangsfrequenz schwingen sollte. Beides ist im Prinzip möglich, aber nur bei der richtigen Art wird das dial tracking funktonieren. Ich vermutete, dass der LO besser auf tieferen Frequenzen schwingt, weil das dort leichter zu erreichen ist. Es scheint aber, dass in vielen Radios der LO oberhalb der Empfangsfrequenz schwingt. Es kann auch sein, dass es für KW anders ist, als für MW/LW.

Ich habe das Radio mit dem RF-1 neu abgeglichen. Dabei ist es bei Kurzwelle wichtig, das Koax-Kabel zum Frequenzzähler abzustecken und durch einen Abschlusswiderstand zu ersetzen, weil es sonst viel zu viel abstrahlt und das Radio übersteuert. Ich denke, dass der Abgleich noch mehr Empfindlichkeit gebracht hat.

Die Oszillatorfrequenz, die früher im Oszi als Einstreuung zu sehen war, ist jetzt nicht mehr zu messen, auch nicht mit dem Spaktrumanalysator SPECTRAN. Daher kann ich jetzt auch nicht sagen, ob der Oszillator nun oberhalb oder unterhalb schwingt.





Zurück zu meiner homepage